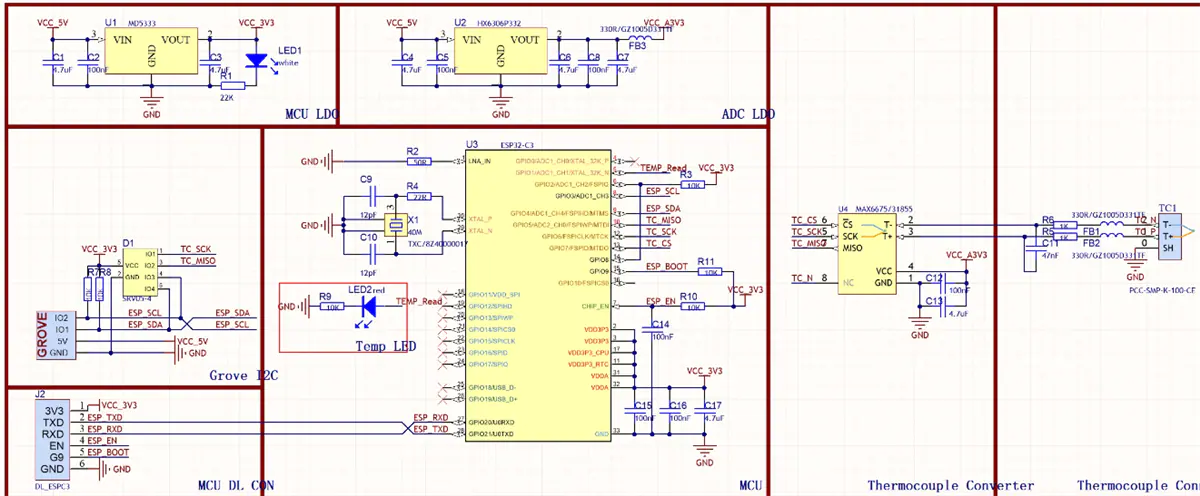
摘要: 带有I(2)C通信接口的Kmeter热电偶温度传感器采用ESP32-C3主控和MAX31855KASA+T 14位热电偶数字转换芯片。
带有I(2)C通信接口的Kmeter热电偶温度传感器采用ESP32-C3主控和MAX31855KASA+T 14位热电偶数字转换芯片。温度传感器内部的ESP32-C3集成固件与热电偶数字IC通信,处理原始数据并公开I(2)C接口。MAX31855温度传感器是专门为k型热电偶设计的,转换芯片支持热电偶探头的测量范围为-200°C到1350°C。温度传感器具有I(2)C通信接口和ESP32-C3(支持I(2)C固件更新)。这种max31855温度传感器理想地用于工业温度采集和恒温控制/监控场景。
MAX31855KASA + T:
14位ADC
0.25°C的决议
支持探头类型:Ktype
支持连接探头的测量范围-200°C ~ 1350°C
ESP32-C3(支持I(2)C固件更新)
(2) C通信接口
24mA的工作电源电流
工作电源电压5V
5V @ 24mA的功耗
工业温度采集
恒温控制/监控现场

社群二维码
关注“华强商城“微信公众号
Copyright 2010-2023 hqbuy.com,Inc.All right reserved. 服务热线:400-830-6691 粤ICP备05106676号 经营许可证:粤B2-20210308