华强商城 被动器件(电容/电阻/电感) BOM配单 原厂专区 PCB制板 积分兑换
0
首页>IC索引

AD8210

高压双向电流检测监控器

AD8210产品信息:

概览

优势和特点

  • ±4000 V人体模型(HBM) ESD
  • 保护高共模电压范围:
    工作范围:-2 V 至 +65 V
    耐压范围:-5 V 至 +68 V
  • 缓冲输出电压
  • 5 mA输出驱动能力
  • 宽工作温度范围:
    -40至+125
  • 比率半量程输出失调
  • 出色的交流与直流性能
    失调漂移:1μV/°C (典型值)
    增益漂移:10 ppm/°C(典型值)
    共模抑制比:120 dB(典型值,DC)
    100kHz共模抑制比:80dB(典型值)
  • 采用8引脚SOIC封装

产品详情

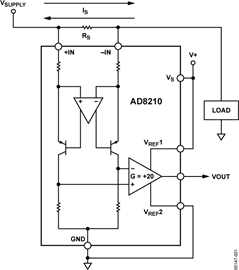
AD8210是一款单电源差动放大器,非常适合在存在大共模电压的情况下放大小差分电压。输入共模电压范围为-2 V至+65 V。典型电源电压为5 V。

AD8210采用SOIC封装,工作温度范围是-40°C至+125°C。

相对于温度的出色交流和直流性能使测量环路误差保持较小。失调漂移和增益漂移的保证最大值分别为8 μV/°C和20 ppm/。

利用5 V电源和V(REF)1和V(REF)2引脚时,输出失调可在0.05 V至4.9 V范围内调整。当V(REF)1引脚与V+引脚相连、V(REF)2引脚与GND引脚相连时,输出设置为半量程。将V(REF)1和V(REF)2与GND相连可提供从地电压附近开始的单极性输出。将V(REF)1和V(REF)2与V+相连可提供从V+附近开始的单极性输出。通过向V(REF)1和V(REF)2施加外部电压,可获得其他失调。

应用

  • 电流检测
电机控制
传输控制
喷油控制
引擎管理
悬浮控制
车辆动态控制
DC/DC转换器

AD8210数据手册:

AD8210引脚功能、电路图:

电流检测监控器AD8210简介

AD8210是一款单电源差分放大器,非常适合放大大共模电压中的微弱差分电压。它的输入共模电压范围是-2 V 至 +65 V,电源电压典型值为5 V。AD8210引脚图 AD8210采用SOIC封装,工作温度范围是-40°C

AD8210

【用 途】 单电源差分放大电路【性能 参数】  采用SOIC封装,工作温度范围是?40°C至+125°C。输入共模电压范围是-2V至+65V,电源电压典型值为5V,采用5V电源供电时,通过VREF1和VREF2引脚的设置,输出失调可以在0.05V至4.9V的范围内进行调整。将VREF1与V+连

一款超高精度的电平转换电路图

AD8210 等集成器件可提供高电压接口,并能够在分流电阻上进行双向电流监控,从而简化高端电流监控。它具有高共模抑制(CMR)特性和出色的温度性能,可在应用中实现最佳精度。在采用双电源的应用中,AD8210的输出可以驱动 AD82

高电压高精度电流检测和输出电平转换电路图

AD8210 等集成器件可提供高电压接口,并能够在分流电阻上进行双向电流监控,从而简化高端电流监控。它具有高共模抑制(CMR)特性和出色的温度性能,可在应用中实现最佳精度。

相关型号:

AS ACT85610 ACT4921 ACT4911 ACT4910
ACT8945A ACT8892 ACT88760 ACT8870 ACT8865
ACT8849 ACT8847 ACT8846 ACT88430 ACT8840
ACT88329 ACT88327 ACT88326 ACT88325 ACT88321
按首字母检索