华强商城 被动器件(电容/电阻/电感) BOM配单 原厂专区 PCB制板 积分兑换
0
首页>IC索引

AD9216

10位、65/80/105 MSPS、双核ADC

AD9216产品信息:

概览

优势和特点

  • 集成式双核10位ADC
  • 低功耗:
    300 mW(105 MSPS)
    234 mW(80 MSPS)
    216 mW(65 MSPS)
  • 3 V单电源供电(2.7 V至3.3 V)
  • 信噪比(SNR):
    57.6 dBc(至Nyquist频率,AD9216-105)
  • 无杂散动态范围(SFDR):
    74 dBc(至Nyquist频率,AD9216-105)
  • 低功耗:280 mW(105 MSPS)
  • 差分输入、500 MHz 3dB带宽
  • 出色的抗串扰特性:大于75 dB
  • 灵活的模拟输入范围:1 V p-p至2 V p-p
  • 数据格式:偏移二进制或二进制补码
  • 时钟占空比稳定器
  • 与 AD9238 和 AD9248 引脚兼容


产品详情

AD9216是一款双核、3 V、10位、65/80/105 MSPS模数转换器(ADC),集成了两个高性能采样保持放大器和一个基准电压源。它采用多级差分流水线架构,内置输出纠错逻辑,在最高105 MSPS数据速率时可提供10位精度,并保证在整个工作温度范围内无失码。利用宽带宽、差分采样保持放大器(SHA),用户可以选择包括单端应用在内的各种输入范围和偏移。该器件适用于各种应用,包括在连续通道中切换满量程电平的多路复用系统,以及采用远超过Nyquist速率的频率对输入进行采样。


采用双单端时钟输入来控制所有内部转换周期。AD9216-65提供一个占空比稳定器,可用来补偿较大的时钟占空比波动,使转换器保持出色的性能。数字输出数据格式为标准二进制或二进制补码。超量程信号表示溢出状况,可由最高有效位来确定是下溢还是上溢。


AD9216采用先进的CMOS工艺制造,提供节省空间的64引脚LFCSP(9x9)封装,额定温度范围为-40°C至+85°C工业温度范围。


应用

  • 超声设备
  • 使用IF采样的通信接收机:3G、无线电点对点、LMDS、MMDS
  • 电池供电仪表
  • 手持式示波表
  • 低成本数字示波器

  • AD9216数据手册:

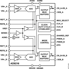
    AD9216引脚功能、电路图:

    相关型号:

    AS ACT85610 ACT4921 ACT4911 ACT4910
    ACT8945A ACT8892 ACT88760 ACT8870 ACT8865
    ACT8849 ACT8847 ACT8846 ACT88430 ACT8840
    ACT88329 ACT88327 ACT88326 ACT88325 ACT88321
    按首字母检索