华强商城 被动器件(电容/电阻/电感) BOM配单 原厂专区 PCB制板 积分兑换
0
首页>IC索引

TPS62087

采用 2x2 QFN 封装、应用 DCS-Control 技术、具有间断模式短路保护功能的 3A 降压转换器

TPS62087产品信息:

TPS62085、TPS62086 和 TPS62087 器件是高频同步降压转换器,经优化具有小解决方案尺寸和高效率两大优点。该器件具有 2.5V 至 6.0V 的输入电压范围,
支持常见的电池技术。此器件主要用于宽输出电流范围内的高效降压转换。该转换器在中等程度的负载到高负载时运行于脉宽调制 (PWM) 模式,并在轻负载时自动进入省电模式运行,从而在整个负载电流范围内保持高效率。

为了满足系统电源轨的需求,内部补偿电路支持 10µF 到 150uF 的宽范围外部输出电容值选项。凭借 DCS-Control 架构,该器件可实现出色的负载瞬态性能和输出稳压精度。器件可提供 2mm × 2mm VSON 封装。

TPS62087数据手册:

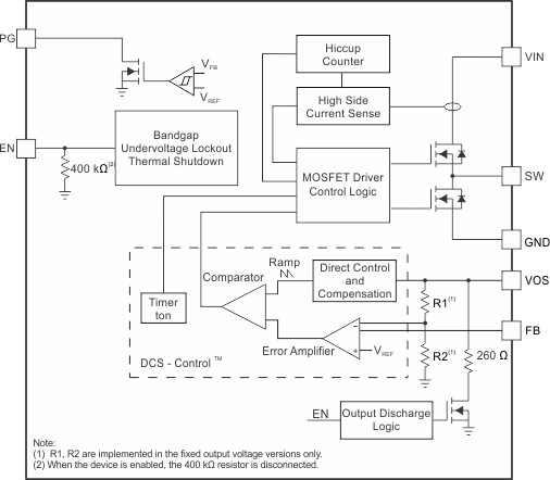
TPS62087引脚功能、电路图:

相关型号:

TCH20A20 TCH30A15 TCH20A15 TCH10A15 TCH20A10
TCH10A10 TCH30A06 TCH20A20-11A TCH30A15-11A TCH20A15-11A
TCH10A15-11A TCH20A10-11A TCH10A10-11A TCH30A06-11A TCQ30A06
TCQ30A04 TCQ20A04 TCQ10A04 TCQ20A03L TCQ30A06-11A
按首字母检索