华强商城 被动器件(电容/电阻/电感) BOM配单 原厂专区 PCB制板 积分兑换
0
首页>IC索引

TPS62480

6A、2.4V 至 5.5V 输入、同步降压转换器,具有 PG 输出、可调节软启动和可选

TPS62480产品信息:

TPS62480 是一款适用于薄型负载点电源的同步双相降压 DC-DC 转换器。此器件的输入电压范围为 2.4V 至 5.5V,可在典型的 3.3V 或 5V 接口电源以及低至 2.4V 的备份电路供电下运行。输出电流最高可达 6A(由两相持续提供,每相 3A),从而允许使用薄型外部组件。两条电源轨异相运行,可显著降低脉冲电流噪声。

TPS62480 可在超轻负载时自动进入节能模式以保持高效率。其中包含自动增加/减少相位功能,具体使用一个相位还是两个相位视实际负载情况而定。

该器件 具有 电源正常信号和可调节的软启动功能。此外,该器件还 具有 热性能正常信号,用以检测内部温度是否过高。通过 VSEL 引脚可将输出电压更改为预选值。TPS62480 能够在 100% 占空比模式下工作。

TPS62480 采用小型 3mm × 2.5mm HotRod封装 (RNC)。

TPS62480数据手册:

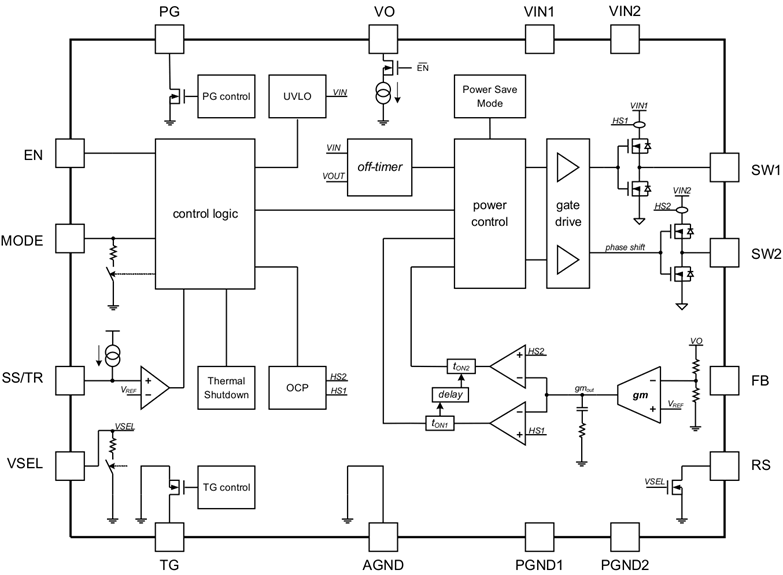
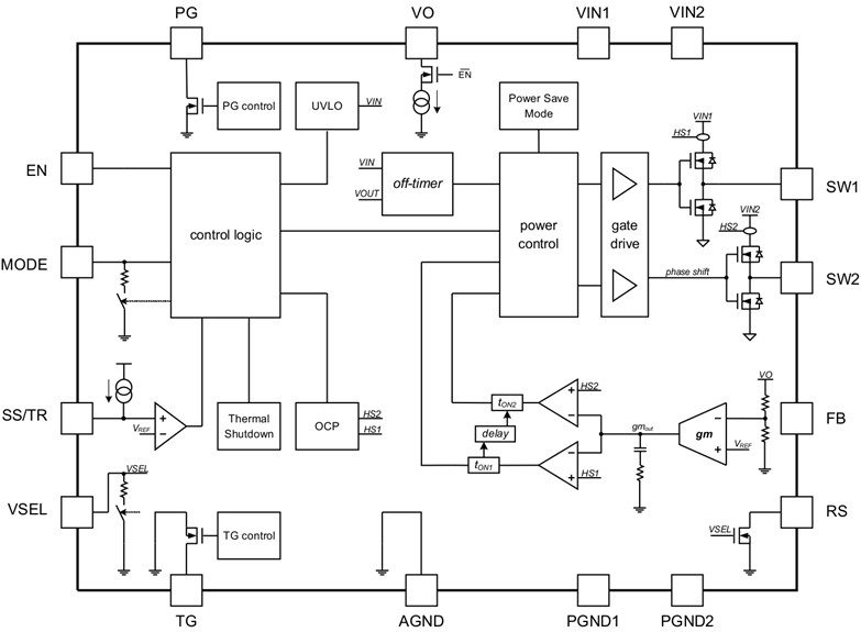
TPS62480引脚功能、电路图:

相关型号:

TCH20A20 TCH30A15 TCH20A15 TCH10A15 TCH20A10
TCH10A10 TCH30A06 TCH20A20-11A TCH30A15-11A TCH20A15-11A
TCH10A15-11A TCH20A10-11A TCH10A10-11A TCH30A06-11A TCQ30A06
TCQ30A04 TCQ20A04 TCQ10A04 TCQ20A03L TCQ30A06-11A
按首字母检索