华强商城 被动器件(电容/电阻/电感) BOM配单 原厂专区 PCB制板 积分兑换
0
首页>IC索引

TPS62867

采用 1.5mm x 2.5mm QFN 封装的 2.4V 至 5.5V 输入、6A 同步降压转换器

TPS62867产品信息:

TPS62865和TPS62867器件是高频同步降压转换器,提供了高效、灵活和高功率密度的解决方案。在中重负载时,转换器工作在PWM模式下,在轻负载时自动进入省电模式,以保持在重新负载电流范围内的高效率。设备也可以强制在PWM模式运行,以减少输出电压纹波。结合其dcs控制体系结构,实现了良好的负载暂态性能和高输出电压精度。该设备具有良好的电源信号和内部软启动电路。设备能够在100%模式下运行。对于故障保护,设备包括一个HICCUP短路保护以及热关闭。

TPS62867数据手册:

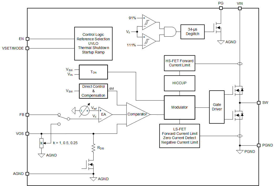
TPS62867引脚功能、电路图:

相关型号:

TCH20A20 TCH30A15 TCH20A15 TCH10A15 TCH20A10
TCH10A10 TCH30A06 TCH20A20-11A TCH30A15-11A TCH20A15-11A
TCH10A15-11A TCH20A10-11A TCH10A10-11A TCH30A06-11A TCQ30A06
TCQ30A04 TCQ20A04 TCQ10A04 TCQ20A03L TCQ30A06-11A
按首字母检索