华强商城 被动器件(电容/电阻/电感) BOM配单 原厂专区 PCB制板 积分兑换
0
首页>IC索引

TPS65135

双电源转换器,单电感器、多路输出 (SIMO) 稳压器

TPS65135产品信息:

TPS65135 器件是一款高效的分离轨电源。该转换器具有单电感器和多输出 (SIMO) 拓扑,因此使用的外部组件极少。该器件采用降压/升压拓扑,并生成高于或低于输入电源电压的正负输出电压。SIMO 拓扑可实现出色的线路和负载调节,这一特性非常必要,例如,可避免移动通信系统在传输阶段产生的输入电压偏差对手机显示的干扰。如果两轨之间的输出电流失配小于 50%,该器件也可用作通用分离轨电源。

TPS65135数据手册:

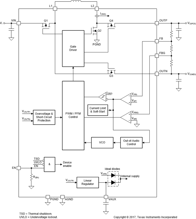
TPS65135引脚功能、电路图:

相关型号:

TCH20A20 TCH30A15 TCH20A15 TCH10A15 TCH20A10
TCH10A10 TCH30A06 TCH20A20-11A TCH30A15-11A TCH20A15-11A
TCH10A15-11A TCH20A10-11A TCH10A10-11A TCH30A06-11A TCQ30A06
TCQ30A04 TCQ20A04 TCQ10A04 TCQ20A03L TCQ30A06-11A
按首字母检索