华强商城 被动器件(电容/电阻/电感) BOM配单 原厂专区 PCB制板 积分兑换
0
首页>IC索引

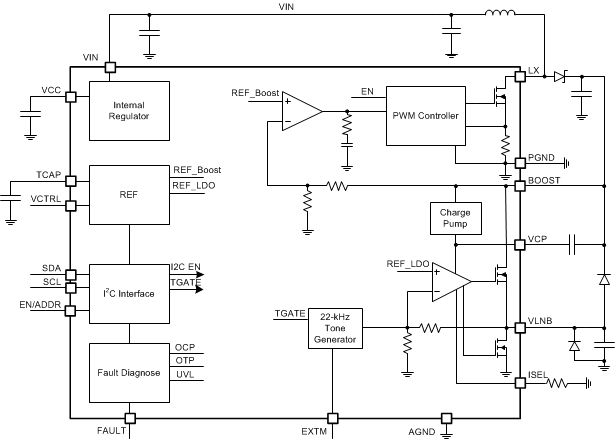
TPS65233-1

具有 1MHz、I2C 接口电源管理 IC (PMIC) 的 LNB 稳压器

TPS65233-1产品信息:

TPS65233-1 针对模拟和数字卫星接收器而设计,是一款具有 I(2)C 接口的单片稳压器,专门为碟形天线内的 LNB 下变频器或卫星多路切换开关盒提供 13V/18V 电源和 22kHz 音调信号。该器件将极少的组件数量,低功率耗散以及简单设计和 I(2)C 标准接口等特性完美结合,提供了一套完整的解决方案。

TPS65233-1 具备 高功率效率。此升压转换器集成了一个以 1MHz 开关频率运行的 120毫欧 功率金属氧化物半导体场效应晶体管 (MOSFET)。线性稳压器中的压降电压为 0.8V,能够最大限度地降低功率损耗。TPS65233-1 提供了多种方法来生成 22kHz 信号。具有推挽输出级的集成线性稳压器在输出上生成洁净的 22kHz 音调信号,即使在零负载时也是如此。可由外部电阻器以 ±10% 的精度来设定线性稳压器的电流限值。 由 I(2)C 读取的全范围诊断可用于系统监视。

该器件采用 16 引脚 WQFN 3.00mm × 3.00mm (RTE) 封装。

TPS65233-1数据手册:

TPS65233-1引脚功能、电路图:

1/2.5、1/1.8、1/1.6CCD尺寸图示对比

1/2.5、1/1.8、1/1.6CCD尺寸图示对比,1/2.5、1/1.8、1/1.6CCD尺寸图示对比 1/2.5、1/1.8、1/1.6CCD尺寸图示对比经常看到关于CCD大小的争论,今天有空用AUTOCAD把常见的1/2.5、1/1.8、1/1.6CCD尺寸作图示对比,图中的三个正方形就是上面三个尺寸对应的CCD大小(注意:1/2.5、1/1.8、

三网融合”,“三屏合一”1+1+1大于3

1+1+1>3   有两个概念,“三网合一”与“三网融合”,区别开二者的涵义,也就明确了“融合”的真谛。   

1+1”并机供电系统

  在“1+1”并机供电系统的运行中,如果其中的UPS-1的输入电源发生故障时,如上图所示,此时的UPS-2继续在市电电源提供的交流电源的支持下,经双总线输出开关中的MOB-2开关向用户的负载提供高质量的逆变器电源与此同时,位于UPS-1中的逆变器由于失去交流旁路同步跟踪信号源,它会在并机逻辑控制命令的调控下,从“双总线输出开关柜”的汇流上取得UPS-2的输出电源信号,并用这个电源信号来作为UP

AD7892BRZ-1的品类、参数和应用领域

AD7892BRZ-1是一款12位精度、串行输出的模数转换器(ADC)芯片。以下是该芯片的详细品类、参数和应用领域:

ADA4637-1

【用 途】 运算放大器 【性能 参数】  采用小型8引脚LFCSP和8引脚SOIC封装,采用±5V至±15V双电源供电,典型失调电压仅70?V,失调漂移不到1uV/°C,噪声仅为0.86uVp-p(0.1Hz至10Hz),额定温度范围为−25°C至+85°C工业温度范

ADA4897-1

【用 途】 高速放大电路【性能 参数】  采用8引脚SOIC封装和6引脚SOT封装,工作电压3V至10V,工作温度-40摄氏度至+125摄氏度,低宽带噪声:1nV/&raDIC;Hz,低1/f噪声:2.4nV

LT3478-1

LT3478-1主要是由一个升压式DC/DC变换器为主,给LED提供可设定的恒流电流。  主要特点:  可实现PWM调光,调节范围3000:1;输入电压范围宽,从2.8~36V;内部有4.5A、60m

AD7657-1

AD7657-1是一款16 位6 通道的模/数转换芯片,内部含有6 个独立的A/D 转换器,可同时进行A/D 转换,具有转换精度高、速度快、功耗低、输入模拟信号幅度大、信噪比高等优点,其突出特点是可通过多个AD7656-1 级联形成菊花链实现多个通道

LT3484-1

LT3484-1芯片是一款相机闪光灯电容充电IC,内部集成了一个高压NPN电源开关,利用2.5~8V的电池电压可将闪光灯电容快速充电至320V,变换效率达80%,远高于传统闪光灯电容充电器。  性能特点:  (1)快速充电:LT3484-1的充电时间为4.6

AP3537-1

【用 途】 彩显微处理器【性能 参数】 采用40脚封装。【互换 兼容】 引脚符号功能电压(V)1HVADJ高压调整1.712BRT亮度控制1.47

相关型号:

TCH20A20 TCH30A15 TCH20A15 TCH10A15 TCH20A10
TCH10A10 TCH30A06 TCH20A20-11A TCH30A15-11A TCH20A15-11A
TCH10A15-11A TCH20A10-11A TCH10A10-11A TCH30A06-11A TCQ30A06
TCQ30A04 TCQ20A04 TCQ10A04 TCQ20A03L TCQ30A06-11A
按首字母检索