华强商城 被动器件(电容/电阻/电感) BOM配单 原厂专区 PCB制板 积分兑换
0
首页>IC索引

TPS65235

具有 I2C 接口的 LNB 稳压器

TPS65235产品信息:

TPS65235 专为模拟和数字卫星接收器而设计,是一款具有 I(2)C 接口的单片稳压器。该器件专用于为碟形天线内的 LNB 降压转换器或卫星多路切换开关盒提供 13V 至 18V 电源以及 22kHz 音调信号。该器件将极少的组件数、低功耗、简单设计与 I(2)C 标准接口相结合,能够提供一套完整的解决方案。

TPS65235 具备 高功率效率。该升压转换器集成了一个在 1MHz 或 500kHz 开关频率下运行的 140毫欧 功率金属氧化物半导体场效应晶体管 (MOSFET)。线性稳压器中的压降电压为 0.8V,能够最大限度地降低功率损耗。TPS65235 提供了多种生成 22kHz 信号的方法。具有推挽式输出级的集成线性稳压器可生成 22kHz 音调信号(在输出端叠加),即使在零负载条件下也是如此。可由外部电阻器以 ±10% 的精度来设定线性稳压器的电流限值。 由 I(2)C 读取的全范围诊断可用于系统监视。

TPS65235 支持面向 22kHz 音调检测电路和输出接口的高级 DiSEqC 2.x 标准。

TPS65235数据手册:

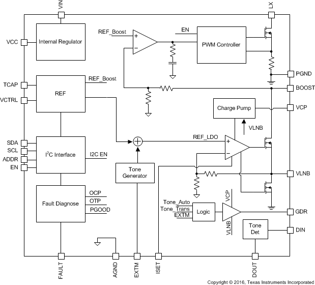
TPS65235引脚功能、电路图:

相关型号:

TCH20A20 TCH30A15 TCH20A15 TCH10A15 TCH20A10
TCH10A10 TCH30A06 TCH20A20-11A TCH30A15-11A TCH20A15-11A
TCH10A15-11A TCH20A10-11A TCH10A10-11A TCH30A06-11A TCQ30A06
TCQ30A04 TCQ20A04 TCQ10A04 TCQ20A03L TCQ30A06-11A
按首字母检索