华强商城 被动器件(电容/电阻/电感) BOM配单 原厂专区 PCB制板 积分兑换
0
首页>IC索引

TPS65631W

+4.6V/-1.4V 至 -4.4V 双输出 200mA AMOLED 显示屏电源

TPS65631W产品信息:

TPS65631W 被设计用于驱动需要正负电源轨的 AMOLED 显示屏。 此器件集成了一个针对 V(POS) 的升压转换器和一个针对 V(NEG) 的反相降压升压转换器,非常适合于电池供电类产品。 数字控制引脚 (CTRL) 允许用数字步长设定负输出电压。 TPS65631W 采用创新技术,能够实现出色线路瞬态性能。

TPS65631W数据手册:

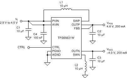
TPS65631W引脚功能、电路图:

相关型号:

TCH20A20 TCH30A15 TCH20A15 TCH10A15 TCH20A10
TCH10A10 TCH30A06 TCH20A20-11A TCH30A15-11A TCH20A15-11A
TCH10A15-11A TCH20A10-11A TCH10A10-11A TCH30A06-11A TCQ30A06
TCQ30A04 TCQ20A04 TCQ10A04 TCQ20A03L TCQ30A06-11A
按首字母检索