华强商城 被动器件(电容/电阻/电感) BOM配单 原厂专区 PCB制板 积分兑换
0
首页>IC索引

TPS731

具有反向电流保护和使能功能的 150mA、高精度、超低压降稳压器

TPS731产品信息:

低dropout (LDO)线性稳压器的TPS731xx家族使用了一种新的拓扑结构:在电压跟随配置的NMOS通过元件。这种拓扑使用具有低等效串联电阻(ESR)的输出电容是稳定的,甚至允许在没有电容的情况下进行操作。该设备还提供高反向阻塞(低反向电流)和接地引脚电流几乎是恒定的所有输出电流值。

TPS731xx采用了先进的BiCMOS工艺,在提供非常低的压降和低的接地引脚电流的同时,获得了很高的精度。当未启用时,当前耗电量小于1µA,非常适用于便携式应用程序。极低的输出噪声(30µV(RMS)和0.1- F - C(NR))是VCOs供电的理想选择。这些设备通过热关闭和折叠电流限制来保护。

TPS731数据手册:

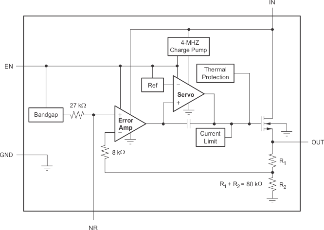
TPS731引脚功能、电路图:

相关型号:

TCH20A20 TCH30A15 TCH20A15 TCH10A15 TCH20A10
TCH10A10 TCH30A06 TCH20A20-11A TCH30A15-11A TCH20A15-11A
TCH10A15-11A TCH20A10-11A TCH10A10-11A TCH30A06-11A TCQ30A06
TCQ30A04 TCQ20A04 TCQ10A04 TCQ20A03L TCQ30A06-11A
按首字母检索