华强商城 被动器件(电容/电阻/电感) BOM配单 原厂专区 PCB制板 积分兑换
0
首页>IC索引

TPS8802

民用烟雾报警器模拟前端

TPS8802产品信息:

TPS8802集成了双波光电烟雾报警器和一氧化碳(CO)检测系统所需的所有稳压器、放大器和驱动器。它的高灵活性是理想的烟雾报警系统,精度和功耗是关键。

宽输入电压范围结合低待机功耗和省电功能支持10年的电池寿命从一个锂一次电池。TPS8802还支持电池备份烟雾报警,在市电供电下降或电池断开时无缝保持供电。

TPS8802数据手册:

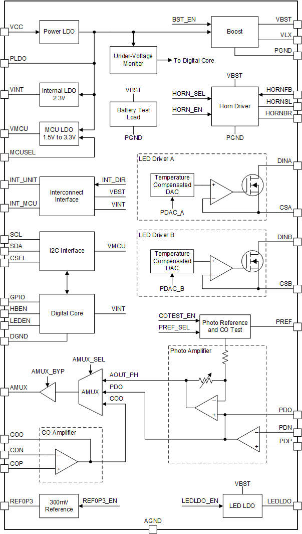
TPS8802引脚功能、电路图:

相关型号:

TCH20A20 TCH30A15 TCH20A15 TCH10A15 TCH20A10
TCH10A10 TCH30A06 TCH20A20-11A TCH30A15-11A TCH20A15-11A
TCH10A15-11A TCH20A10-11A TCH10A10-11A TCH30A06-11A TCQ30A06
TCQ30A04 TCQ20A04 TCQ10A04 TCQ20A03L TCQ30A06-11A
按首字母检索