华强商城 被动器件(电容/电阻/电感) BOM配单 原厂专区 PCB制板 积分兑换
0
首页>IC索引

TPS92411

适用于 LED 离线交流线性直接驱动的浮动开关,具有低纹波电流

TPS92411产品信息:

TPS92411 是一款在离线 LED 照明应用中使用的 100V 浮动 MOSFET 开关。 该器件与能够实现功率因数大于 0.9 的电流稳压器一同使用,从而构建具有低纹波电流的 LED 驱动解决方案。 当设计正确时,解决方案性能与基于传统反激式降压或升压的交流/直流 LED 驱动器类似。 此方法无需电感器元件,因此减小了尺寸并节约了成本。 TPS92411 开关的受控转换式低频操作可产生超低的 EMI。 详细操作,请参见 部分中说明。

封装选项包括小外形尺寸晶体管 (SOT)23-5 和 PSOP-8,这使得用户能够针对小尺寸进行优化,或针对高功率进行缩放。 利用 PSOP-8 封装,LED 光源的设计有可能高达 70W 或更高。 其他特性包括用于监控器件何时具有正常运转所需的足够电压的欠压闭锁 (UVLO) 电路,以及过压保护功能 (TPS92411P)。

如需了解所有可用封装,请见数据表末尾的可订购产品附录。

TPS92411数据手册:

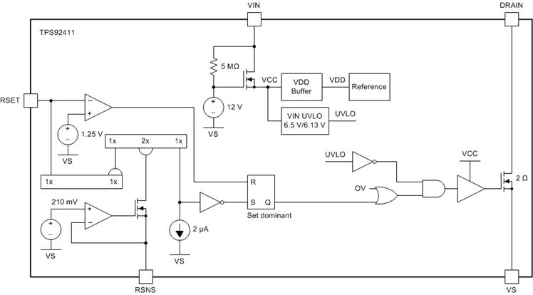
TPS92411引脚功能、电路图:

TI 推出业界首款浮动开关架构,转变离线 LED 驱动器设计

该 AC 开关矩阵技术支持 TI TPS92411 浮点 MOSFET 开关,是一种不使用磁性组件也可产生低纹波 LED 驱动电流的创新方案。

德州仪器浮动开关架构转变离线 LED 驱动器设计

该AC 开关矩阵技术支持TI TPS92411 浮点MOSFET 开关,是一种不使用磁性组件也可产生低纹波LED 驱动电流的创新方案。

德州仪器 (TI) 宣布推出业界首款浮动开关架构

该 AC 开关矩阵技术支持 TI TPS92411 浮点 MOSFET 开关,是一种不使用磁性组件也可产生低纹波 LED 驱动电流的创新方案。

TI 浮动开关架构改变脱机 LED 驱动设计

该 AC 开关矩阵技术支持 TI TPS92411 浮点 MOSFET 开关,是一种无需使用两相功率组件便可产生低链波 LED 驱动电流的创新方案。

相关型号:

TCH20A20 TCH30A15 TCH20A15 TCH10A15 TCH20A10
TCH10A10 TCH30A06 TCH20A20-11A TCH30A15-11A TCH20A15-11A
TCH10A15-11A TCH20A10-11A TCH10A10-11A TCH30A06-11A TCQ30A06
TCQ30A04 TCQ20A04 TCQ10A04 TCQ20A03L TCQ30A06-11A
按首字母检索