华强商城 被动器件(电容/电阻/电感) BOM配单 原厂专区 PCB制板 积分兑换
0
首页>IC索引

TPS92550

450mA 14W 恒流降压型 LED 驱动器微型模块

TPS92550产品信息:

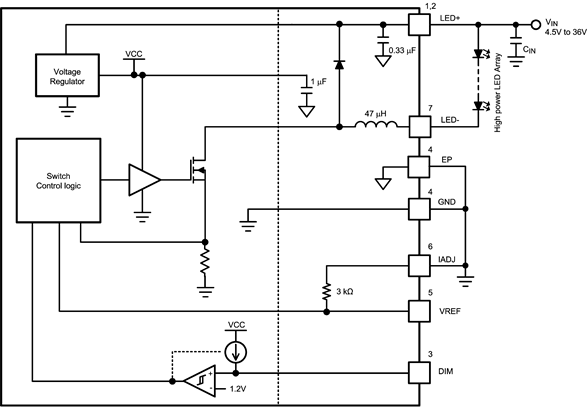
TPS92550恒流降压LED驱动微模块可驱动最大450mA的LED电流,最多可驱动10个LED(最大14W)。它集成了包括功率电感在内的所有功率元件。TPS92550提供了一个完整的、高效率的解决方案,适用于各种单线LED照明应用,功率效率高达96%。它接受4.5V到36V的输入电压,并提供350mA的LED电流作为默认值。LED电流可通过改变单个外部电阻从300mA到450mA进行调节。

该模块工作在恒定开关频率(400kHz),低电磁干扰(EMI)符合EN55015标准。该模块具有快速控制回路,可实现精密的LED电流脉冲,在240Hz下产生256步PWM调光分辨率。保护功能包括热关机,输入欠压锁定,LED开路和短路保护。TPS92550微型模块可在7引脚PFM电源封装。

TPS92550数据手册:

TPS92550引脚功能、电路图:

德州仪器LED驱动器简化并加速LED照明设计

该 450 mA TPS92550 及 TPS92551 DC/DC LED驱动器模块是业界率先采用统一IC封装集成所有所需电源及无源电路系统的产品,可为LED实现高达23W的功率。  14 W TPS92550 与 23 W TPS92551 是几乎无需电源设计资

德州仪器推出LED驱动器微型模块 加速LED照明设计

该450 mA TPS92550 及TPS92551 DC/DC LED 驱动器模块是业界率先采用统一IC 封装集成所有所需电源及无源电路系统的产品,可为 ED 实现高达23 W 的功率。14 W TPS92550 与 23 W TPS9

TI推出两款全面集成型LED驱动器微型模块

该 450 mA TPS92550 及 TPS92551 DC/DC LED 驱动器模块是业界率先采用统一 IC 封装集成所有所需电源及无源电路系统的产品,可为 LED 实现高达 23 W 的功率。14 W TPS92550 与 23 W TPS92551 是

德州仪器简化并加速 LED 照明设计

该 450 mA TPS92550 及 TPS92551 DC/DC LED 驱动器模块是业界率先采用统一 IC 封装集成所有所需电源及无源电路系统的产品,可为 LED 实现高达 23 W 的功率。14 W TPS92550 与 23 W TPS92551

德州仪器推出两款全面集成型LED驱动器微型模块

该450 mA TPS92550 及TPS92551 DC/DC LED 驱动器模块是业界率先采用统一IC 封装集成所有所需电源及无源电路系统的产品,可为LED 实现高达23 W 的功率。14 W TPS92550 与23 W TPS92551 是几乎无需电源设计

德州仪器简化并加速LED照明设计

该450 mA tps92550">TPS92550 及tps92551">TPS92551 DC/DC LED驱动器模块是业界率先采用统一IC 封装集成所有所需电源及无源电路系统的产品,可为LED 实现高达

德州仪器推出高度整合LED驱动器微模组

该450mA TPS92550 及TPS92551 DC / DC LED 是首款采用标准IC 封装整合的LED 驱动器微模组,整合所有电源及被动电路系统至单一IC 封装,为LED 实现高达23W 功率

德州仪器加速简化LED照明设计

该450mA TPS92550及TPS92551 DC/DC LED驱动器模块率业界之先,整合所有电源及被动电路系统至单一IC 封装,为LED实现高达23 W功率。

TI推全面集成型LED驱动器

tps92550 与 tps92551 led 驱动器模块的主要特性与优势 ·led 驱动器微型模块高度集成电感器、肖特基二极管以及一些其它无源组件,可简化设计与采购;·led 电流可在 300 ma

德州仪器简化并加速 LED 照明设计

该 450 mA TPS92550 及 TPS92551 DC/DC LED 驱动器模块是业界率先采用统一 IC 封装集成所有所需电源及无源电路系统的产品,可为 LED 实现高达 23 W 的功率。

相关型号:

TCH20A20 TCH30A15 TCH20A15 TCH10A15 TCH20A10
TCH10A10 TCH30A06 TCH20A20-11A TCH30A15-11A TCH20A15-11A
TCH10A15-11A TCH20A10-11A TCH10A10-11A TCH30A06-11A TCQ30A06
TCQ30A04 TCQ20A04 TCQ10A04 TCQ20A03L TCQ30A06-11A
按首字母检索