华强商城 被动器件(电容/电阻/电感) BOM配单 原厂专区 PCB制板 积分兑换
0
首页>IC索引

UC1843A-SP

电流模式 PWM 控制器

UC1843A-SP产品信息:

UC1843A-SP 控制 IC是与 UC184x 系列引脚兼容的抗辐射加固版。 该器件提供了控制电流模式开关电源所必需的特性,并改进了多种 功能。额定启动电流低于 0.5mA,振荡器放电电流调整为 8.3mA。UVLO 期间,输出级在低于 1.2V 的电压下至少具有 10mA 的灌电流能力(V(CC) 高于 5V)。

器件比较表 显示了该系列各成员器件间的不同之处。要订购辐射改进型版本(如已提供),请参考相应的产品数据表。

UC1843A-SP数据手册:

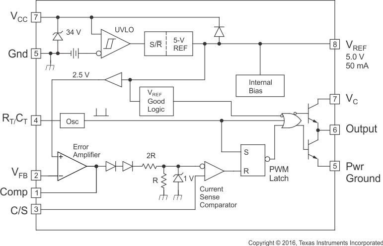
UC1843A-SP引脚功能、电路图:

SP

代 表 公 司 PLESSEY 英国普利西半导体公司 元件种类或用途集成电路 典 型 型 号 公 司 简 介

PCD3332-SP

【用 途】 多标准脉冲/拨号器/振铃器 【性能 参数】双列28脚DIP封装。

M37266EE-SP

【用 途】 【性能 参数】【互换 兼容】

超便携娱乐LED投影三星SP-P410M将上市

继推出面向商务市场的三星SP-P400B之后,一款面向家庭用户的LED投影机,三星SP-P410M也在国内亮相。三星SP-P410M投影小巧体积 三星SP-P410M投影重量不足1公斤   造型方面,三星SP-P410M投影机与三星SP-P400B相似,不过机身的颜色增加了

M38002S-SP

【用 途】 【性能 参数】【互换 兼容】

M37267EE-SP

【用 途】 【性能 参数】【互换 兼容】

中国移动将建不良信用SP名单库制度

商报讯(记者吴辰光)针对SP厂商时有发生的违规行为,中国移动开始加大管理力度。记者昨日从中国移动数据中心获悉,中国移动将实行不良信用合作SP名单库制度。据了解,此次中国移动针对SP的联动机制进一步扩大了实施范围,在SP日常合作管理、退出环节都加强联动管理。即日起,SP在同一业务线内出现违约行为,除了在本省进行违约处理之外,其他省同一业务线内实施SP公司级跨省联动扣分处理。同时,中国移动还将建立不良信用合作SP

PIC16C57-XT/SP

【用 途】 单片机微处理器 【性能 参数】

ARC胆前级电路图

在真空管前级方面,令人怀念的有SP-3A、SP-6B、SP-8、SP-10MarkII和SP-11MarkII。后级方面则有D-52、

相关型号:

UCHD30A09 UCHS30A12 UCHS20A12 UCHS10A12 UCHS30A08
UCHS20A08 UCHS10A08 UCHS10A065 UCQS10A065 UCQS30A045
UCQS20A045 UCQ30A03 UCF20B40 UCF10B40 UCU20D30
UBA2213CT UBA2213BT UBA2213AT UBA2211CT UBA2211BT
按首字母检索