华强商城 被动器件(电容/电阻/电感) BOM配单 原厂专区 PCB制板 积分兑换
0
首页>IC索引

UC1846-SP

电流模式PWM控制器

UC1846-SP产品信息:

UC1846-SP控制设备提供了所有必要的功能来实现固定频率,电流模式控制方案,同时保持最小的外部部件数量。这种技术的优越性能可以通过改善线路调节、增强负载响应特性和更简单、更易于设计的控制回路来衡量。拓扑优势包括固有的脉冲逐脉冲电流限制能力,推挽变换器的自动对称校正,以及在保持相等的电流共享的同时并行功率模块的能力。

保护电路包括内置UVLO和可编程电流限制,以及软启动能力。也可提供关机功能,可以启动一个完全关机与自动重启或闩锁电源关闭。

其他功能包括完全锁存操作,双脉冲抑制,截止时间调整能力,±1%的修剪带隙参考,和OFF状态下的低输出。

UC1846-SP数据手册:

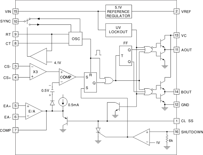
UC1846-SP引脚功能、电路图:

UC1846典型应用电路图

图是由UC1846构成的双端输出推挠式开关稳压器,具有性能优良、低成本的特点。  UC1846典型应用电路

UC1846

【用 途】 开关电源脉冲宽度调/驱动电路【性能 参数】      双列16脚封装,电源控制型,脉宽调制器,双极结构,电源电压=15V,输出电压=5.2V,电压调整率=20mV,输出噪声电压=100uV,频率电压稳定度=2%,输入失调电压=10mV,开环电压增益=70dB,共模抑制比=65dB,放大器增益

UC1846典型应用电路示意图

UC1846典型应用电路示意图  如图所示是由UC1846构成的双端输出推挠式开关稳压器,它具有性能优良、低成本的特点。

UC1846典型应用电路

UC1846典型应用电路图是由UC1846构成的双端输出推挠式开关稳压器,具有性能优良、低成本的特点。(责任编辑:自然美)

基于UC1846的应用原理图

如图所示是由UC1846构成的双端输出推挠式开关稳压器,它具有性能优良、低成本的特点。

SP

代 表 公 司 PLESSEY 英国普利西半导体公司 元件种类或用途集成电路 典 型 型 号 公 司 简 介

PCD3332-SP

【用 途】 多标准脉冲/拨号器/振铃器 【性能 参数】双列28脚DIP封装。

M37266EE-SP

【用 途】 【性能 参数】【互换 兼容】

超便携娱乐LED投影三星SP-P410M将上市

继推出面向商务市场的三星SP-P400B之后,一款面向家庭用户的LED投影机,三星SP-P410M也在国内亮相。三星SP-P410M投影小巧体积 三星SP-P410M投影重量不足1公斤   造型方面,三星SP-P410M投影机与三星SP-P400B相似,不过机身的颜色增加了

相关型号:

UCHD30A09 UCHS30A12 UCHS20A12 UCHS10A12 UCHS30A08
UCHS20A08 UCHS10A08 UCHS10A065 UCQS10A065 UCQS30A045
UCQS20A045 UCQ30A03 UCF20B40 UCF10B40 UCU20D30
UBA2213CT UBA2213BT UBA2213AT UBA2211CT UBA2211BT
按首字母检索