华强商城 被动器件(电容/电阻/电感) BOM配单 原厂专区 PCB制板 积分兑换
0
首页>IC索引

UC2841

具有 -20°C 至 85 °C 工作温度范围的 32V、1A、0.5MHz 离线式 PWM 控制器

UC2841产品信息:

UC1841系列PWM控制器的设计是为了增加多功能性的水平,同时保留早期UC1840设备的所有性能特性。UC1841在正激或反激功率变换器中仍然优化了高效的bootstrapped初级侧操作,UC1841同样擅长实现低电压和高电压输入DC - to - DC变换器。重要的性能特征包括低电流启动电路,用于恒定伏特秒运行的线性前馈,以及与电压或电流模式拓扑的兼容性。

除了启动和正常调节PWM功能,这些设备还包括内置的保护,防止过压、欠压和过流故障条件下的闭锁或自动重新启动。

虽然引脚兼容UC1840在所有方面除了极性的外部停止已被逆转,UC1841提供了以下改进:

1. 故障锁存器复位是通过缓慢启动放电完成的,而不是回收输入电压到芯片。

2. 外部停止输入可用于故障延迟,以抵抗短时间瞬态停机。

3.对占空比夹紧功能进行了表征和说明。

UC1841的特点是-55°C到+125°C的工作,而UC2841和UC3841的设计分别为-25°C到+85°C和0°到+70°C。

UC2841数据手册:

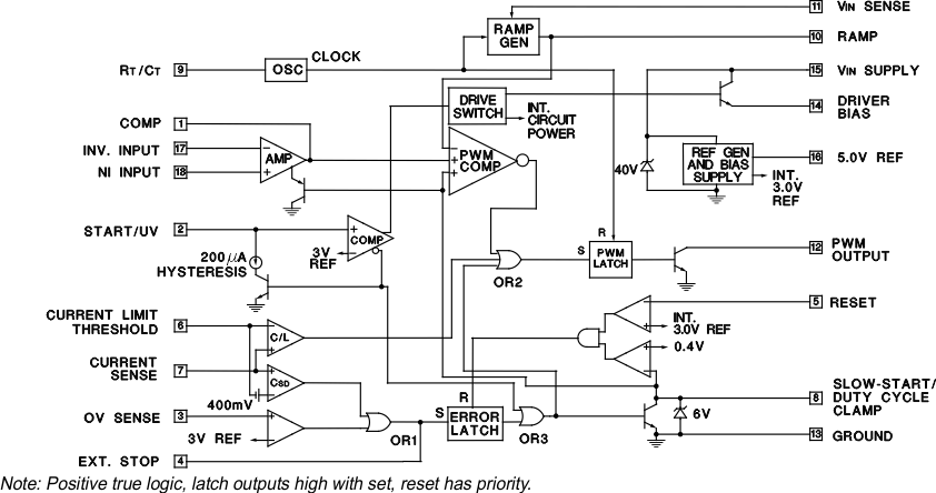
UC2841引脚功能、电路图:

相关型号:

UCHD30A09 UCHS30A12 UCHS20A12 UCHS10A12 UCHS30A08
UCHS20A08 UCHS10A08 UCHS10A065 UCQS10A065 UCQS30A045
UCQS20A045 UCQ30A03 UCF20B40 UCF10B40 UCU20D30
UBA2213CT UBA2213BT UBA2213AT UBA2211CT UBA2211BT
按首字母检索