华强商城 被动器件(电容/电阻/电感) BOM配单 原厂专区 PCB制板 积分兑换
0
首页>IC索引

UC2856Q

工作温度范围为 -40°C 至 125°C 的 40V、1.5A 电流模式 1MHz PWM 控制器

UC2856Q产品信息:

UC2856是目前流行的UC2846系列电流模式控制器的高性能版本,适用于设计升级和速度和精度非常重要的新应用。所有输入到输出的延迟被最小化,并且当前的检测输出被限制为旋转速率以降低噪声灵敏度。增加了快速峰值输出级以允许功率场效应管的快速切换。

当用作同步输入时,一个低阻抗TTL兼容的同步输出被实现了一个三态函数。

内部芯片接地已得到改善,以减少内部噪音当驱动大容性负载时造成的。这,连同改进的差动电流检测放大器,结果提高了抗噪能力。

其他功能包括一个调整振荡器电流(8%)精确的频率和死区时间控制;a 1v, 5%关闭阈值;所有引脚上最低4千伏ESD保护。

UC2856Q数据手册:

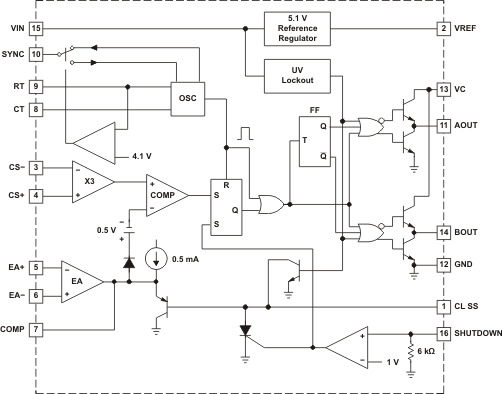
UC2856Q引脚功能、电路图:

相关型号:

UCHD30A09 UCHS30A12 UCHS20A12 UCHS10A12 UCHS30A08
UCHS20A08 UCHS10A08 UCHS10A065 UCQS10A065 UCQS30A045
UCQS20A045 UCQ30A03 UCF20B40 UCF10B40 UCU20D30
UBA2213CT UBA2213BT UBA2213AT UBA2211CT UBA2211BT
按首字母检索