华强商城 被动器件(电容/电阻/电感) BOM配单 原厂专区 PCB制板 积分兑换
0
首页>IC索引

UC3846

温度范围为 0°C 至 70°C 的双端 500KHz 电流模式 PWM 控制器

UC3846产品信息:

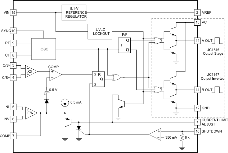
UC1846/7系列控制设备提供了实现固定频率,电流模式控制方案的所有必要功能,同时保持最小的外部部件数量。这种技术的优越性能可以通过改善线路调节、增强负载响应特性和更简单、更易于设计的控制回路来衡量。拓扑优势包括固有的脉冲逐脉冲电流限制能力,推挽变换器的自动对称校正,以及在保持相等的电流共享的同时并行的能力。\

保护电路包括内置的欠压锁定和可编程的电流限制,以及软启动能力。也可提供关机功能,它可以启动一个完全关机与自动重启或闩锁电源关闭。

其他功能包括全锁存操作,双脉冲抑制,截止时间调整能力,和±1%的修剪带隙参考。

UC1846 OFF状态下输出低,UCx847 OFF状态下输出高。

UC3846数据手册:

UC3846引脚功能、电路图:

UC3846的内部功能框图及引脚图

UC3846集成电路的内部功能框图UC3846集成电路的内部功能框图UC3846或UC3847引脚图

UC3846/UC3847的原理框图

uc3846pdf,uc3846datasheet,uc3846中文资料,uc3846中文数据手册

UC3846/UC3847控制的电流模式推挽正激变换器电路

UC3846/UC3847控制的电流模式推挽正激变换器电路UC3846控制的电流模式推挽正激变换器电路

UC3846或UC3847引脚电路图

图:UC3846或UC3847引脚电路

uc3846应用电路图

uc3846典型应用电路图分析。

UC3846

【用 途】 脉宽调制控制/驱动电路【性能 参数】  采用16脚(DIL-16、SOIC-16)和20脚(DLCC-20、LCC-20)两种封装。脉宽调制器,双极结构,电源电压=15V,输出电压=5.2V,电压调整率=20mV,输出噪声电压=100uV,频率电压稳定度=2%,输入失调电压=10mV,开环电压增益=70dB,共模抑制比=

UC3846集成电路的内部功能框电路图

图:UC3846集成电路的内部功能框电路

UC3846/UC3847的原理框电路图

  图:UC3846/UC3847的原理框电路图  

Uc3846应用电路

为此,本文在采用UC3846为控制芯片时,通过使用晶振、反相器和脉冲计数器来共同产生振荡频率。从而在两路电源并行工作时很好地解决了交错并联时的同步问题。

基于UC3846的大功率DC/DC变换器的研究 文章作者:杜少武 刘保颂 葛锁良

;;;; 摘要:介绍并比较了电压控制型和电流控制型DC/DC变换器的基本原理,设计出了基于电流控制型PWM控制芯片UC3846的大功率DC/DC变换器的实用电路,提出了两种UC3846输出脉冲封锁方式,

相关型号:

UCHD30A09 UCHS30A12 UCHS20A12 UCHS10A12 UCHS30A08
UCHS20A08 UCHS10A08 UCHS10A065 UCQS10A065 UCQS30A045
UCQS20A045 UCQ30A03 UCF20B40 UCF10B40 UCU20D30
UBA2213CT UBA2213BT UBA2213AT UBA2211CT UBA2211BT
按首字母检索