华强商城 被动器件(电容/电阻/电感) BOM配单 原厂专区 PCB制板 积分兑换
0
首页>IC索引

UCC27524A

具有 5V UVLO、使能功能和负输入电压处理能力的 5A/5A 双通道栅极驱动器

UCC27524A产品信息:

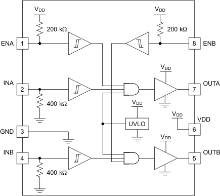
UCC27524A 器件是一款双通道、高速、低侧、栅极驱动器器件,此器件能够有效地驱动金属氧化物半导体场效应晶体管 (MOSFET) 和绝缘栅双极型晶体管 (IGBT) 电源开关。 UCC27524A 是 UCC2752x 系列的一个变化器件。 为了增加稳定耐用性,UCC27524A 在输入引脚上增加了直接处理 -5V 电压的能力。 UCC27524A 是一款双路非反相驱动器。 使用能够从内部大大降低击穿电流的设计,UCC27524A 能够将高达 5A 源电流和 5A 灌电流的高峰值电流脉传送到电容负载,此器件还具有轨到轨驱动能力和典型值为 13ns 的极小传播延迟。 除此之外,此驱动器特有两个通道间相匹配的内部传播延迟,这一特性使得此驱动器非常适合于诸如同步整流器等对于双栅极驱动有严格计时要求的应用。 这还使得两个通道可以并连,以有效地增加电流驱动能力或者使用一个单一输入信号驱动两个并联在一起的开关。 输入引脚阀值基于 TTL 和 CMOS 兼容低压逻辑,此逻辑是固定的并且与 VDD 电源电压无关。 高低阀值间的宽滞后提供了出色的抗扰度。

如需了解所有可用封装,请见数据表末尾的可订购产品附录。

All trademarks are the property of their respec ve owners.

出于安全考虑,当输入引脚处于悬空状态时,UCC27524A 输入引脚上的内部上拉和下拉电阻器确保输出被保持在低电平。 UCC27524A 特有使能引脚(ENA 和 ENB)以更好地控制此驱动器应用的运行。 针对高电平有效逻辑,这些引脚被内部上拉至 VDD 并可针对标准运行而保持断开。

UCC27524A 系列器件采用带有外露焊盘 (DGN) 的 SOIC-8 (D),VSSOP-8 封装。

UCC27524A数据手册:

UCC27524A引脚功能、电路图:

相关型号:

UCHD30A09 UCHS30A12 UCHS20A12 UCHS10A12 UCHS30A08
UCHS20A08 UCHS10A08 UCHS10A065 UCQS10A065 UCQS30A045
UCQS20A045 UCQ30A03 UCF20B40 UCF10B40 UCU20D30
UBA2213CT UBA2213BT UBA2213AT UBA2211CT UBA2211BT
按首字母检索