华强商城 被动器件(电容/电阻/电感) BOM配单 原厂专区 PCB制板 积分兑换
0
首页>IC索引

UCC2818A-Q1

具有 10.5V/10V UVLO 和较小栅极驱动电阻的汽车类 6kHz 至 220kHz CCM PFC 控制器

UCC2818A-Q1产品信息:

UCC2818A-Q1器件提供了交流功率因数校正预调节器所需的所有功能。该控制器通过将交流输入线电流波形整形为与交流输入线电压波形相对应,从而实现接近单位的功率因数。平均电流模式控制保持稳定,低失真的正弦线电流。

UCC2818A-Q1器件采用德州仪器公司的BiCMOS工艺设计,具有更低的启动电流、更低的功耗、过压保护、分流UVLO检测电路、减少体积电容中纹波电流的前沿模块技术,以及改进的低偏置(±2mv)电流放大器,以减少在轻负载条件下的失真。

UCC2818A-Q1 PFC控制器与UCC2818直接兼容。只有UCC2818A-Q1器件的输出级进行了修改,允许使用更小的外部栅极驱动电阻值。对于一些不能使用足够高的栅极驱动电阻的电源设计,UCC2818A-Q1器件以增加内部栅极电阻为代价提供了更稳健的输出级。然而,UC2818A的栅极驱动在±1.2 A的峰值电流能力下仍然很强。

UCC2818A-Q1适用于有固定电源(V(CC))的应用。它可在16针D封装。

UCC2818A-Q1数据手册:

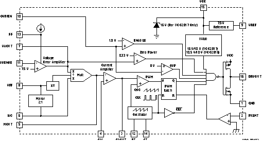
UCC2818A-Q1引脚功能、电路图:

Q1

【用 途】 一般型贴片管【性能 参数】硅 NPN Rb=Rbe=470kΩ 20V 0.03A【互换 兼容】FMQ1

TI新一代LED驱动器

tlc6c598-q1 与 tlc6c5912-q1 特性与优势: 最高额定电压:tlc6c598-q1 与 tlc6c5912-q1 可在所有输出上实现高达 40v 的最高额定电压。有助于 tlc6c598-q1 为多达 8 串 led 供电,tlc6c5912-q1 为多达 12 串 led 供电,这些 led 串直接与汽车电池相连; 热关断保护:tlc6c598-q1 与 tlc6c591

cd4013产生的方波发生器电路 - 信号处理电子电路图

接通电源,S1=1,使Q1=1,Q1=0,Q1通过R2向C2充电。当R1=1时,FF1复位,Q1=0,Q1=1,C2通过二极管VD2向Q1放电,同时1通过R1向C1充电。当充到CP1为1时,FF1翻转,使Q1=1,Q1=0,C1通过二极管VD1向1放电,Q1通过R2又向C2充电。周而复始产生振荡。

TPS43332-Q1

【用 途】 电源控制电路【性能 参数】  采用HTSSOP-38(DAP)封装,降压输出范围0.9V至11V,可选择升压输出:7V/10V/11V,可编程频率和外部同步范围150kHz至600kHz,分开的启动输入(ENA,ENB),低关断电流Ish 引脚排列图:【互换 兼容】

LM2904-Q1

【用 途】 【性能 参数】【互换 兼容】

TPIC74100-Q1

PIC74100-Q1是一款降压-升压开关模式调节器。其规定的工作温度范围为-40℃~+125℃。   同时又是一款符合汽车电子标准的DC/DC电源管理IC。

TWL1103T-Q1

【用 途】 【性能 参数】【互换 兼容】

TPIC71004-Q1

主要特性与优势 • 安全性设计:tpic71004-q1 是一款四通道爆管驱动器。每通道包含提供独立控制逻辑的高侧与低侧开关,可为不慎气囊部署;; 深圳市洛克里奇科技有限公司;;

TPS43330-Q1

【用 途】 DC/DC控制器【性能 参数】  采用HTSSOP-38(DAP)封装,降压输出范围0.9V至11V,可选择升压输出:7V/10V/11V,可编程频率和外部同步范围150kHz至600kHz,分开的启动输入(ENA,ENB),低关断电流Ish 引脚排列图:【互换 兼

LM2903-Q1

【用 途】 【性能 参数】【互换 兼容】

相关型号:

UCHD30A09 UCHS30A12 UCHS20A12 UCHS10A12 UCHS30A08
UCHS20A08 UCHS10A08 UCHS10A065 UCQS10A065 UCQS30A045
UCQS20A045 UCQ30A03 UCF20B40 UCF10B40 UCU20D30
UBA2213CT UBA2213BT UBA2213AT UBA2211CT UBA2211BT
按首字母检索