华强商城 被动器件(电容/电阻/电感) BOM配单 原厂专区 PCB制板 积分兑换
0
首页>IC索引

UCC28782

具有防 EMI 抖动、X 电容器放电和偏置电源管理功能的高密度有源钳位反激式控制器

UCC28782产品信息:

UCC28782是一款高密度交流ve-clamp反激式(ACF)控制器,适用于USB Type C PD应用,通过恢复漏感能量和适应ZVS跟踪全负载范围,使效率超过93%。

最大频率为1.5 MHz,可以将磁控器降至最低。频率抖动有助于提高电磁干扰裕度。UCC28782还集成了动态偏置功率管理,以实现Si或GaN mosfet的栅极驱动。

自适应突发模式(ABM)与低功率模式(LPM)和待机功率模式(SBP)相结合,可以提高轻载效率,同时减少纹波和可听噪声。

UCC28782还集成了X-Cap放电功能,在断电时放电剩余输入电压。

UCC28782有多重保护模式和op on重试或闭锁响应取决于应用程序的需要。请参见设备对比表。

UCC28782数据手册:

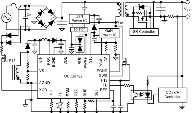
UCC28782引脚功能、电路图:

相关型号:

UCHD30A09 UCHS30A12 UCHS20A12 UCHS10A12 UCHS30A08
UCHS20A08 UCHS10A08 UCHS10A065 UCQS10A065 UCQS30A045
UCQS20A045 UCQ30A03 UCF20B40 UCF10B40 UCU20D30
UBA2213CT UBA2213BT UBA2213AT UBA2211CT UBA2211BT
按首字母检索