华强商城
被动器件(电容/电阻/电感)
BOM配单
原厂专区
PCB制板
积分兑换
关键词必须两个字符以上
搜索
最近搜索
清除记录
0
购物车
询价
客服
客服
微信扫一扫
热线
客服热线
400-830-6691
服务时间
周一至周六 9:00~18:00
公众号
关注微信公众号
首页
>
IC索引
VIPER25
分享到:
VIPerPlus系列:准谐振高性能离线高压转换器
VIPER25产品信息:
描述
该设备是一个离线转换器与800v坚固的电源部分,PWM控制,双级过流保护,过压和过载保护,建立热保护,软艺术和安全自动重新艺术后,任何故障条件排除。辊式运行,装置耗电量极低,符合节能规定。准谐振特性降低了电磁干扰滤波器。当整流输入电压水平低于系统规定的正常最小水平时,熄光和入棕色功能保护开关电源。高压上电电路嵌入在设备中。
所有功能
800v雪崩坚固的动力部分
谷开关操作的准谐振(QR)控制
和权力<50兆瓦265 Vac
具有可设定点的极限电流
具有准确的过电压保护功能
板载软——艺术
安全的自动修复后的故障状态
Hy直立热关机
VIPER25数据手册:
viper25.pdf
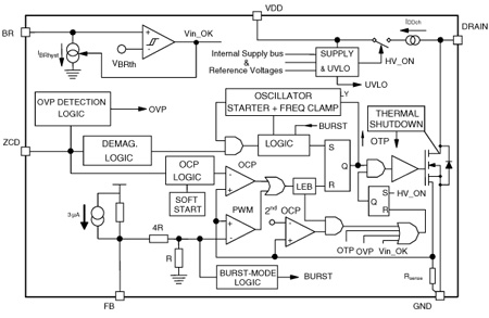
VIPER25引脚功能、电路图:
相关型号:
VSHS15A12
VSHS10A12
VSHS03A12
VSHS15A08
VSQS10A065
VSQS15A045
VSQS10A045
VCF06A20
VSF05A20
VG-95218-T023-F001
VG95218-T022-D008
VG-95218-T028-D065CK3100
VG-95218-T028-D068CK3100
VG-95218-T028-D062CK3100
VG-95218-T028-D057CK3100
VG-95218-T028-E010CK3100
VG-95218-T028-D050CK3100
VG-95218-T028-D056CK3100
VG-95218-T028-D063CK3100
VG-95218-T028-D060CK3100
按首字母检索
A
B
C
D
E
F
G
H
I
J
K
L
M
N
O
P
Q
R
S
T
U
V
W
X
Y
Z
0
1
2
3
4
5
6
7
8
9