华强商城
被动器件(电容/电阻/电感)
BOM配单
原厂专区
PCB制板
积分兑换
关键词必须两个字符以上
搜索
最近搜索
清除记录
0
购物车
询价
客服
客服
微信扫一扫
热线
客服热线
400-830-6691
服务时间
周一至周六 9:00~18:00
公众号
关注微信公众号
首页
>
IC索引
VIPER26
分享到:
VIPerPlus系列:节能的12W高压转换器,提供直接反馈
VIPER26产品信息:
描述
VIPER26器件是一种智能高压转换器,集成了800v雪崩坚固功率MOSFET与PWM电流模式控制。具有800 V击穿电压的功率MOSFET允许应用一个扩展的输入电压范围,以及减少漏极缓冲电路的尺寸。该集成电路具有极低的功耗和在轻负荷下bur模式运行,满足较低的节能标准。
支持反激变换器、buck变换器和buck boo变换器的设计。集成的高压artup,感测场效应晶体管,误差放大器和抖动振荡器允许用最少数量的组件完成应用设计。
所有功能
800v雪崩坚固功率MOSFET允许宽范围V(交流)输入范围被覆盖
嵌入式HV artup和传感fet
电流型PWM控制器
最小化系统输入功耗:
在空载状态下,230v(交流)功率小于30mw
在230v(交流)电压下,小于400mw,负载250mw
具有可设定点的极限电流
抖动开关频率以降低EMI滤波器:
60 kHz±4 kHz (L型)
115 kHz±8 kHz (H型)
嵌入式误差放大器
Hy直立热关机
内置的软件艺术,以提高系统的可靠性
具有自动恢复保护功能:过载/短路(OLP),反馈回路断开
VIPER26数据手册:
viper26.pdf
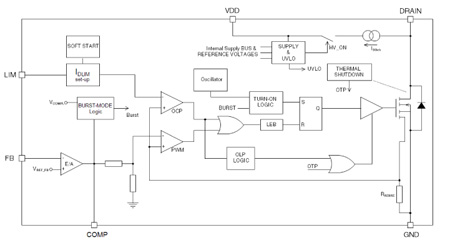
VIPER26引脚功能、电路图:
相关型号:
VSHS15A12
VSHS10A12
VSHS03A12
VSHS15A08
VSQS10A065
VSQS15A045
VSQS10A045
VCF06A20
VSF05A20
VG-95218-T023-F001
VG95218-T022-D008
VG-95218-T028-D065CK3100
VG-95218-T028-D068CK3100
VG-95218-T028-D062CK3100
VG-95218-T028-D057CK3100
VG-95218-T028-E010CK3100
VG-95218-T028-D050CK3100
VG-95218-T028-D056CK3100
VG-95218-T028-D063CK3100
VG-95218-T028-D060CK3100
按首字母检索
A
B
C
D
E
F
G
H
I
J
K
L
M
N
O
P
Q
R
S
T
U
V
W
X
Y
Z
0
1
2
3
4
5
6
7
8
9