华强商城 被动器件(电容/电阻/电感) BOM配单 原厂专区 PCB制板 积分兑换
0
首页>IC索引

VIPER53-E

固定频率离线转换器

VIPER53-E产品信息:

描述

VIPer53-E在同一封装中结合了一个增强的电流模式PWM控制器和一个高压MDMesh功率Mosfet。典型应用包括离线电源,在宽输入电压范围内,二次电源容量可达30W,或在单个欧洲电压范围内50W, DIP-8封装,具有以下优点:过载和短路控制的反馈监测和延迟设备复位。通过增强脉冲跳变的高效和by模式。通过高增益误差放大器进行一次调节或二次回路故障保护。
  • 所有功能

    • 高压通电电流源
    • Hy eresis欠压锁定
    • 过载和短路控制
    • 开关频率高达300kHz
    • 具有可限制的电流模式控制
    • 当前的限制
    • 自动bur模式在和by条件(“蓝天使”兼容)
    • 超温保护
    • 软艺术和关机控制

VIPER53-E数据手册:

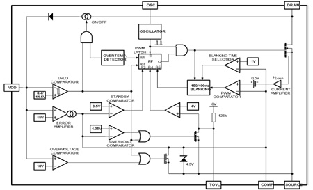
VIPER53-E引脚功能、电路图:

VIPer53设计的12V/4A 的原边反馈的开关电源电路

如图是一个应用VIPer53设计的12V/4A的原边反馈的开关电源,其输入电压范围为165~265Vac,电源的工作频率是100kHz。此方案针对输出电压精度不是很高的,且成本低廉的应用场合。图2VIPer53构成的12V/4A原边反馈控制的开关电源在变压器原边并联的R1、C3和D1为缓冲电路,用于消除变压器原边关断瞬间的漏感造成的尖峰电压,D3、R4和C4组成VIPer53辅助电源提供电路,R2和C5组成VIPer53的振荡网络,意法半导体提供了很方便的参数配置图,

VIPer53设计的12V/4A的原边反馈的开关电源电路

如图是一个应用VIPer53设计的12V/4A的原边反馈的开关电源,其输入电压范围为165~265Vac,电源的工作频率是100kHz。此方案针对输出电压精度不是很高的,且成本低廉的应用场合。图2VIPer53构成的12V/4A原边反馈控制的开关电源在变压器原边并联的R1、C3和D1为缓冲电路,用于消除变压器原边关断瞬间的漏感造成的尖峰电压,D3、R4和C4组成VIPer53辅助电源提供电路,R2和C5组成VIPer53的振荡网络,意法半导体提供了很方便的参数配置图,

ST推出新型离线开关

意法半导体推出一个开关电源应用离线一次侧电源开关VIPer53,目标应用包括DVD视盘机、液晶显示器、机顶盒、游戏控制台、适配器及通用交流-直流变换器。VIPer53在一个单片上集成了一个增强型电流式脉宽调制控制器和一个MDMesh(多重漏极网格技术)高压功率场效应MOS晶体管。此外,VIPer53还配有多种自保护机制。通过反馈监控和延

VIPer53设计的12V/3A的副边反馈的开关电源电路

如图是一个应用VIPer53设计的12V/3A的副边反馈的开关电源,其输入电压范为85~265Vac,电源的工作频率是60kHz。通过电阻R7和R8构成的输出电压采样电路,将电压信号与TL431内部2.5V的电压基准进行比较而形成的误差电压来改变Opto1中的LED流过的电流,即控制光接受三极管的开度来使VIPer53发出脉宽控制信号,调节VIPer53的输出占空比范围使用输出

VIPer53组成的12V/4A 的原边反馈的开关电源电路

  如图是一个应用VIPer53设计的12V/4A 的原边反馈的开关电源,其输入电压范围为165~265Vac,电源的工作频率是100kHz。图中VIPer53 构成的12V/4A 原边反馈控制的开关电源在变压器原边并联的 R1、C3 和D1 为缓冲电路,用于消除变压器原边关断瞬间的漏

基于VIPer53的开关电源设计

viper53是一款适合此类应用的开关电源电路,该电路采用了系统级封装、vipower技术和mdmesh技术。本文详细介绍了该芯片的性能特点和设计方法。viper53是采用系统级封装技术的高度集成离线开关电路,采用纵向智能电源技术(vipower),内置一个采用多重漏极网格技术

VIPer53组成的12V/3A的副边反馈的开关电源电路

如图是一个应用VIPer53设计的12V/3A 的副边反馈的开关电源,其输入电压范为85~265Vac,电源的工作频率是60kHz。

E

代 表 公 司 TEMIC公司 元件种类或用途集成电路 典 型 型 号 公 司 简 介

ee本 T3怎么样

ee本 T3除了传统的数据线、充电器、耳机外,这款产品还配备了原装保护皮套、原装手写笔。ee本的平均厚度为9.9mm,电磁手写笔的大小跟我们普通的圆珠笔并无太大区别,笔头可以书写,令人感到意外的是笔帽可以进行擦除操作。此外,电磁笔中部是功能键,可以进行范围框定等操作。

ICQ3-E

【用 途】 桥式整流硅堆 【性能 参数】硅 300V 1A Vf=1V Lfsm=50A 【互换 兼容】

相关型号:

VSHS15A12 VSHS10A12 VSHS03A12 VSHS15A08 VSQS10A065
VSQS15A045 VSQS10A045 VCF06A20 VSF05A20 VG-95218-T023-F001
VG95218-T022-D008 VG-95218-T028-D065CK3100 VG-95218-T028-D068CK3100 VG-95218-T028-D062CK3100 VG-95218-T028-D057CK3100
VG-95218-T028-E010CK3100 VG-95218-T028-D050CK3100 VG-95218-T028-D056CK3100 VG-95218-T028-D063CK3100 VG-95218-T028-D060CK3100
按首字母检索