华强商城 被动器件(电容/电阻/电感) BOM配单 原厂专区 PCB制板 积分兑换
0
首页>IC索引

XTR300

工业模拟电流/电压输出驱动器

XTR300产品信息:

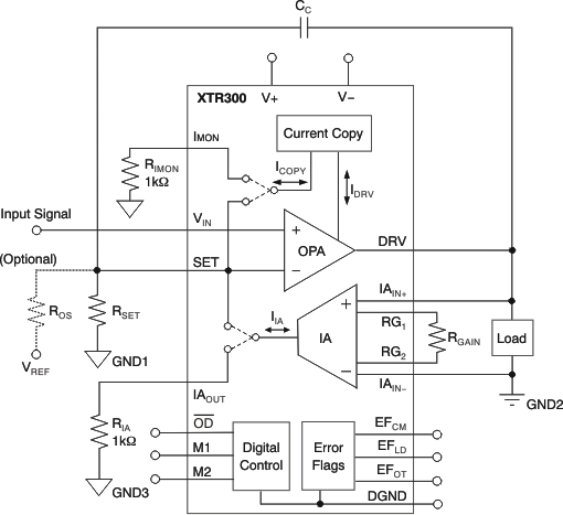
XTR300是工业和过程控制应用的一个完整的输出驱动器。输出可以通过数字I/V选择引脚配置为电流或电压。不需要外部分流电阻。只需要外部增益设置电阻和回路补偿电容。

独立的驱动和接收通道提供了灵活性。仪表放大器(IA)可用于远程电压检测或作为高电压、高阻抗测量通道。在电压输出模式,输出电流的副本提供,允许计算负载电阻。

数字输出选择能力,连同错误标志和监测引脚,使远程配置和故障排除成为可能。输出和IA输入的故障条件以及超温条件由错误标记指示。监测引脚提供关于负载功率或阻抗的连续反馈。对于附加保护,最大输出电流是有限的,并提供热保护。

XTR300的工业温度范围为-40°C至+85°C,电源电压高达40V。

XTR300数据手册:

XTR300引脚功能、电路图:

TI 工业级模拟电流/电压输出驱动器

xtr300 的输出电压高达 +/-17v,电流达到 +/-24ma,可满足几乎所有标准模拟信号的传输要求。xtr300 的内

德州仪器针对工业应用推出模拟电流/电压输出驱动器

XTR300的输出电压高达+/-17V,电流达到+/-24mA,可满足几乎所有标准模拟信号的传输要求。XTR300的内部故障检测电路系统可数字化显示线路/负载故障,其中包括线

TI针对工业应用推出17V模拟电流/电压输出驱动器

XTR300的输出电压高达±17V,电流达到±24mA,可满足几乎所有标准模拟信号的传输要求。

TI针对工业应用推出模拟电流/电压输出驱动器

XTR300的输出电压高达+/-17V,电流达到+/-24mA,可满足几乎所有标准模拟信号的传输要求。

相关型号:

XPC8260VVIHBC XPC8260CVVIHBC XPC8260CVVIFBC XPC8260CVVHFBC XPC8255VVIFBC
XPC8260ZUIHBC XPC8260ZUIFBC XPC8260ZUHFBC XPC8260VVIFBC XPC8260VVHFBC
XPC8260CZUIHBC XPC8260CZUIFBC XPC8260CZUHFBC XPC8255ZUIFBC XPC8255CZUIFBC
XC912D60CPVE8 XC912BC32CFUE8 XT424730 XL403A-3335 XL403A-3290
按首字母检索