华强商城 被动器件(电容/电阻/电感) BOM配单 原厂专区 PCB制板 积分兑换
0
首页>IC索引

XTR305

工业模拟电流/电压输出驱动器

XTR305产品信息:

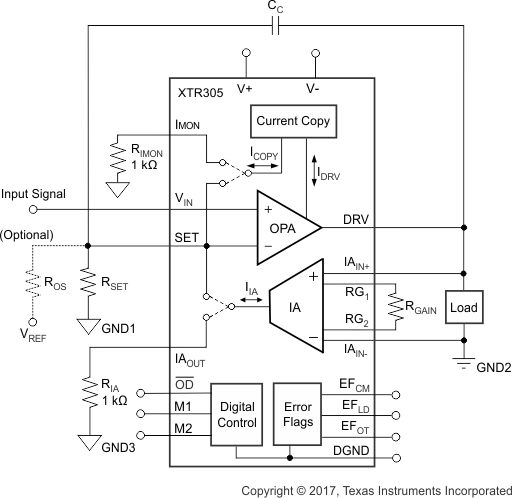
XTR305 是一个完整的输出驱动器,适用于成本敏感型工业和过程控制 应用供电的绝佳器件。数字 I/V 选择引脚可将输出配置为电流或电压。无需外部分流电阻器。只需要外部增益设置电阻器和环路补偿电容器。

独立的驱动器和接收器通道可提供灵活性。仪表放大器 (IA) 可用于远程电压传感或用作高电压、高阻抗测量通道。在电压输出模式下,提供输出电流的副本,允许计算负载电阻。

利用数字输出选择功能、错误标志以及监控器引脚,可进行远程配置和故障排除。输出和 IA 输入的故障条件以及过热情况由错误标志指示。监控引脚提供有关负载功率或阻抗的持续反馈。为了获得额外的保护,最大输出电流是受限的,并提供过热保护。

XTR305 具有 -40°C 至 +85°C 的额定工业温度范围,电源电压最高可达 40V,并可在 -55°C 至 +125°C 的扩展温度范围内正常运行。

XTR305数据手册:

XTR305引脚功能、电路图:

相关型号:

XPC8260VVIHBC XPC8260CVVIHBC XPC8260CVVIFBC XPC8260CVVHFBC XPC8255VVIFBC
XPC8260ZUIHBC XPC8260ZUIFBC XPC8260ZUHFBC XPC8260VVIFBC XPC8260VVHFBC
XPC8260CZUIHBC XPC8260CZUIFBC XPC8260CZUHFBC XPC8255ZUIFBC XPC8255CZUIFBC
XC912D60CPVE8 XC912BC32CFUE8 XT424730 XL403A-3335 XL403A-3290
按首字母检索