摘要: D4015是一款高效降压型DC-DC转换器,固定380KHz开关频率, 可以提供最高5A输出电流能力,具有低纹波,出色的线性与负载调整率特点。
一、概述
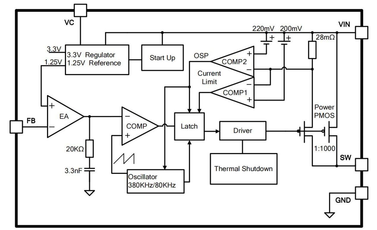
D4015是一款高效降压型DC-DC转换器,固定380KHz开关频率, 可以提供最高5A输出电流能力,具有低纹波,出色的线性与负载调整率特点。D4015内置固定频率振荡器与频率补偿电路,简化了电路设计。 PWM控制环路可以调节占空比从0~100%之间线性变化。内置输出过电流保护功能。当输出短路时,频率由380KHz降至80KHz。内部补偿模块可以减少外围元器件数量。
D4015采用TO263-5的封装形式封装。
二、主要特点
l 8V到36V宽输入电压范围
l 输出电压从1.25V到32V可调
l 最大占空比100%
l 最小压降0.3V
l 固定380KHz开关频率
l 最大5A开关电流
l 出色的线性与负载调整率
l 内置功率MOS
l 效率高达96%
l 内置热关断功能
l 内置输出短路保护功能
l 内置限流功能
l TO263-5 封装
三、应用
l LCD 电视与显示屏
l 便携式仪器电源
l 通讯设备供电
四、引脚信息

D4015(TO263-5)
五、功能框图

六、基本电参数测试
参数名 | 单位 | D4015 | 典型值 | 规范值 | 条 件 | ||
最小值 | 典型 | 最大值 | |||||
静态电流 | mA | 2.43~2.54 | 2.47 | - | 2.1 | 5 | VFB =5V |
振荡频率 | KHZ | 378~396 | 383 | 323 | 380 | 437 | |
输出短路频率 | KHZ | 85.0~93.5 | 90.2 | - | 80 | - | |
开关电流限值 | A | 6.6~7.0 | 6.8 | - | 7 | - | Vin=12.0V,VFB=0V |
最大占空比 | % | 100 | 100 | - | 100 | - | VFB=0V |
MOS导通电阻 | mohm | 150~162 | 155 | - | 60 | - | Vin =12.0V,VFB=0V,Isw=5A |
反馈电压 | V | 1.239~1.262 | 1.249 | 1.225 | 1.25 | 1.275 | Vin=8V,Vout=5V,Io=0.5A |
1.251~1.266 | 1.243 | Vin=8V,Vout=5V,Io=3.0A | |||||
1.229~1.237 | 1.230 | Vin=8V,Vout=5V,Io=5.0A | |||||
1.238~1.264 | 1.250 | 1.225 | 1.25 | 1.275 | Vin=24V,Vout=5V,Io=0.5A | ||
1.227~1.254 | 1.238 | Vin=24V,Vout=5V,Io=3.0A | |||||
1.226~1.239 | 1.231 | Vin=24V,Vout=5V,Io=5.0A | |||||
1.243~1.268 | 1.254 | 1.225 | 1.25 | 1.275 | Vin=36V,Vout=5V,Io=0.5A | ||
1.229~1.259 | 1.243 | Vin=36V,Vout=5V,Io=3.0A | |||||
1.227~1.253 | 1.239 | Vin=36V,Vout=5V,Io=5.0A | |||||
效率 | % | 79.4~80.0 | 79.7 | - | 87 | - | Vin=12V,Vo=5V,Io=5A |
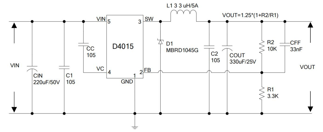
七、典型应用

D4015 系统参数测量电路 (VIN=8V~36V, VOUT=5V/5A)
八、企业介绍
绍兴芯谷科技有限公司源于871绍兴分厂(华越微电子),于2003年成立,是一家专业从事集成电路设计与销售的FABLESS公司,荣获国家级高新技术企业及浙江省软件企业证书。
公司聚焦于模拟、数模混合电路产品开发,承接定制化集成电路开发设计及生产测试服务,并为客户提供具有自主知识产权的系统解决方案。
公司在绍兴、深圳、台北等地设立了研发中心及技术服务中心,组建了一支具有丰富专业知识和实践经验的团队,拥有自主关键技术与生产工艺调适能力。同时,公司为追求更高品质目标并满足品牌客户需求,建立了符合CNAS、TUV实验室行业标准的企业产品测试标准和质量体系。产品广泛应用于消费电子、通讯、电力电子和工业控制等多个行业领域,客户遍布海内外市场,赢得了广泛的市场认可和声誉。
欢迎扫码关注,点击下方图片链接进行详细咨询!

社群二维码
关注“华强商城“微信公众号
Copyright 2010-2023 hqbuy.com,Inc.All right reserved. 服务热线:400-830-6691 粤ICP备05106676号 经营许可证:粤B2-20210308