一站式电子元器件采购平台

华强商城公众号

一站式电子元器件采购平台

元器件移动商城,随时随地采购

华强商城M站

元器件移动商城,随时随地采购

半导体行业观察第一站!

芯八哥公众号

半导体行业观察第一站!

专注电子产业链,坚持深度原创

华强微电子公众号

专注电子产业链,
坚持深度原创

电子元器件原材料采购信息平台

华强电子网公众号

电子元器件原材料采购
信息平台

12月电子元器件销售行情分析与预判 | 2025年

来源:华强芯八哥 发布时间:2026-01-29

摘要: 12月,全球制造业PMI小幅放缓,维持弱势复苏格局。在关税政策影响、地缘政治冲突等多重冲击下,2026年全球经济或仍面临不确定性。中国依旧是亚洲经济乃至全球经济平稳运行的稳定器和压舱石,IMF预计中国经济在2025年和2026年将分别增长5.0%和4.5%

一、12月宏观经济


1、全球制造业微幅下行,维持弱势复苏


12月,全球制造业PMI小幅放缓,维持弱势复苏格局。在关税政策影响、地缘政治冲突等多重冲击下,2026年全球经济或仍面临不确定性。中国依旧是亚洲经济乃至全球经济平稳运行的稳定器和压舱石,IMF预计中国经济在2025年和2026年将分别增长5.0%和4.5%。


图片

12月全球主要经济体制造业PMI

资料来源:国家统计局、芯八哥整理


2、电子信息制造业投资不振,出口下滑


2025年1-11月,中国电子信息制造业生产增长较快,出口小幅回落,效益稳步提升,投资持续下滑,行业整体发展态势良好。


图片

最新中国电子信息制造业运行情况

资料来源:工信部


3、半导体销售额上升,亚太区增速强劲


根据SIA最新数据,11月全球半导体市场销售额达752.8亿美元,同比增长29.8%,连续5个月增速超20%。


区域市场方面,亚太和美洲地区引领市场增长。美洲市场同比增长23.0%;中国大陆同比增长22.9%,亚太地区同比增长66.1%,日本和欧洲销售额分别为-8.9%、11.1%。


图片

最新全球半导体行业销售额及增速

资料来源:SIA、芯八哥整理


从集成电路产量看,11月全球及中国集成电路产量分别为1311亿块、439.2亿块,稳定上升。


图片

最新全球及中国集成电路产量及增速

资料来源:工信部、CSIA、SIA、芯八哥整理


进出口方面,11月中国集成电路出口延续高增,近6个月均速超30%。


图片

最新中国集成电路进出口金额及增速

资料来源:工信部、CCD、芯八哥整理


从资本市场指数来看,12月费城半导体指数(SOX)下跌2.6%,中国半导体(SW)业指数微涨0.3%,资本市场相对稳定。


图片

12月费城及申万半导体指数走势

资料来源:Wind



二、12月芯片交期趋势


1、整体芯片交期趋势


12月,元器件交易态势波动,整体交期持续上升。


图片

12月芯片交期趋势

资料来源:芯八哥整理


2、重点芯片供应商交期一览


12月,主要芯片厂商交期波动上升,存储上涨态势明确,供需失衡加剧。模拟市场小幅波动,价格相对稳定;MCU、被动器件等价格和交期稳定,价格预期一般。


图片

12月主要厂商交期及趋势一览

资料来源:富昌电子、Wind、芯八哥整理


三、12月订单及库存情况


12月,中国AI供应链相关订单强劲,工业回升持续,库存健康。


图片

12月头部企业订单及库存情况

注:高>较高>一般/稳定>较低>低>无

资料来源:芯八哥整理


四、12月半导体供应链


设备和材料订单稳定,代工产能上升,原厂订单波动,终端需求增长。


1、半导体上游厂商


(1)硅晶圆/设备

中国市场设备厂商强劲;材料市场需求有所波动。


图片

12月半导体设备及硅晶圆头部企业订单情况

资料来源:芯八哥整理


(2)原厂

Samsung、SK Hynix等存储订单及价格延续上升,行业加速迎来超级周期。


图片

12月主要原厂最新动态

资料来源:芯八哥整理


(3)晶圆代工

先进制程订单存储订单增长明显,头部扩产持续。


图片

12月主要晶圆代工厂最新动态

资料来源:芯八哥整理


(4)封装测试

先进封测订单强劲,日月光等报价上调。


图片

12月主要封测厂商最新动态

资料来源:芯八哥整理


2、分销商


欧美市场订单和预期回升,头部营收乐观。


图片

12月主要元器件分销商最新动态

资料来源:芯八哥整理


3、系统集成


消费类订单小幅下跌,展望新一年数据中心仍是增长重点。


图片

12月主要系统集成商最新动态

资料来源:芯八哥整理


4、终端应用


(1)消费电子

存储涨价下,今年手机和PC销量或有波动。


图片

12月消费电子厂商最新动态

资料来源:芯八哥整理


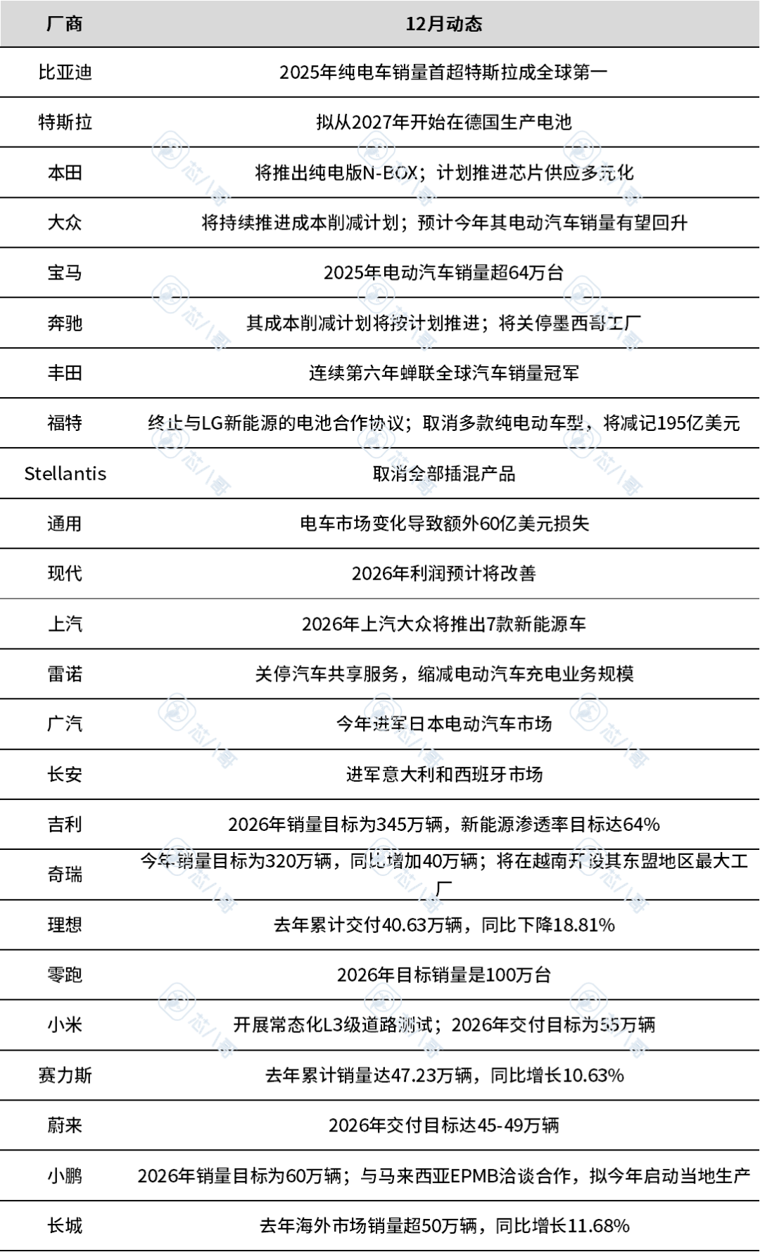
(2)新能源汽车

电车市场格局生变,比亚迪纯电车销量登顶全球第一。


图片

12月新能源汽车厂商最新动态

资料来源:芯八哥整理


(3)工控

AI相关订单强劲,头部厂商加速扩产及内部整合。


图片

12月工控厂商最新动态

资料来源:芯八哥整理


(4)光伏

短期市场价格企稳,行业有望维持稳定盈利水平。


图片

12月光伏厂商最新动态

资料来源:芯八哥整理


(5)储能

储能需求增长良好,北美为代表海外市场需求乐观。


图片

12月储能厂商最新动态

资料来源:芯八哥整理


(6)数据中心

服务器市场订单强劲,关注甲骨文最新项目变动对供应链影响。


图片

12月数据中心厂商最新动态

资料来源:芯八哥整理


(7)通信

行业上下游持续裁员,关注中国卫星通信业务发展。


图片

12月通信厂商最新动态

资料来源:芯八哥整理


(8)医疗器械

全球市场需求稳定,头部加速并购及整合。


图片

12月医疗器械厂商最新动态

资料来源:芯八哥整理

五、分销与采购机遇及风险


1、机遇


AI和电车行业利好明显,存储、模拟等价格持续波动。


图片

12月细分市场机会关注

资料来源:芯八哥整理


2、风险


出口政策再迎调整,关注欧盟最新汽车正常对供应链影响。


图片

12月细分市场风险预警

资料来源:芯八哥整理

小结


12月,AI等增量市场驱动算力、存储等半导体强劲需求,消费电子、汽车等市场需求面临一定不确定性,持续关注存储涨价行情对于供应链影响。

芯八哥预计,2026Q1全球半导体市场延续上升走势,中国AI供应链量价齐升态势明显,AI芯片、存储、功率器件及光通信、交换机、电源模块等核心供应链持续受益。


声明:本文观点仅代表作者本人,不代表华强商城的观点和立场。如有侵权或者其他问题,请联系本站修改或删除。

社群二维码

关注“华强商城“微信公众号

调查问卷

请问您是:

您希望看到什么内容: