一站式电子元器件采购平台

华强商城公众号

一站式电子元器件采购平台

元器件移动商城,随时随地采购

华强商城M站

元器件移动商城,随时随地采购

半导体行业观察第一站!

芯八哥公众号

半导体行业观察第一站!

专注电子产业链,坚持深度原创

华强微电子公众号

专注电子产业链,
坚持深度原创

电子元器件原材料采购信息平台

华强电子网公众号

电子元器件原材料采购
信息平台

202602期元器件终端市场洞察及机会分析

来源:华强芯八哥 发布时间:2026-02-27

摘要: 本文共1379字,预估阅读时间4分钟!

一、市场头条


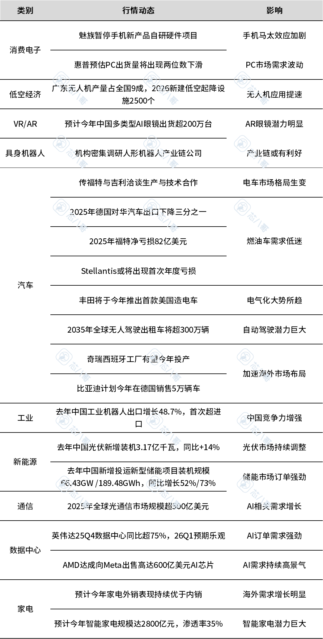
魅族暂停智能手机新产品业务,消费电子需求持续波动。


图片

元器件供应链市场头条回顾

资料来源:各公司最新信息、芯八哥整理

二、市场数据


2025年,受终端市场需求调整,以智能手机、PC及智能手表代表消费电子需求有所下跌,中国汽车尤其新能源汽车、工业机器人及储能等需求维持高增,光伏和通信类产品复苏明显,主要家电品类弱势增长。


图片

2025年主要终端产量同比增速一览

资料来源:国家统计局、工信部、芯八哥整理


展望2026年,受存储涨价影响及政策波动延续,智能手机和PC等消费大类或跌幅明显。


三、产业政策


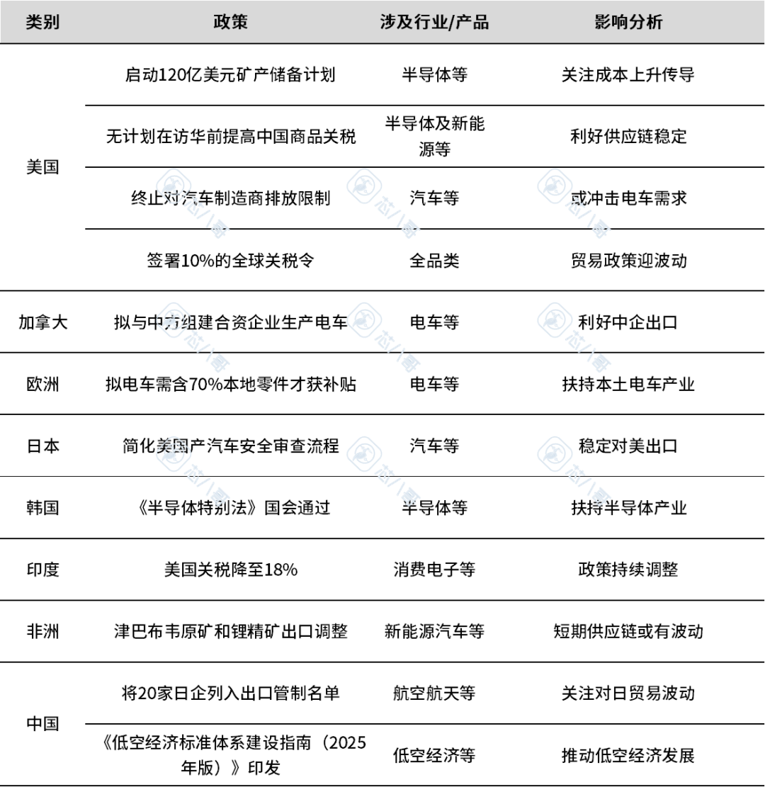
美国签署10%全球关税令,关注后续市场影响。


图片

2月电子元器件产业政策回顾

资料来源:芯八哥整理

四、产业洞察


手机和PC市场波动延续,AI相关需求预期乐观。


图片

半导体及销售市场洞察

资料来源:芯八哥

五、特别观察


头部全面调涨,MLCC或继存储迎“涨周期”?


近期,MLCC龙头村田内部讨论调涨MLCC价格,叠加此前国巨/华新科等中国台系厂商、三星电机等韩国厂商、风华高科/顺络电子等中国大陆厂商涨价通知,MLCC尤其以AI服务器为代表中高端产品线涨幅显著。


图片

近期MLCC重点涨价厂商一览

资料来源:芯八哥整理


供给端看,受产能调整和银浆、钯浆、铑等贵金属原料成本上升影响,AI服务器等高端MLCC供不应求,以村田、三星电机、太阳诱电及TDK为代表厂商短期内产能扩产进度及良率受限,短期内或推动涨价趋势延续。


图片

2025年全球AI服务器等高容MLCC市场份额

资料来源:芯八哥整理


需求侧观察,AI服务器和手机/PC等AI端侧应用以及汽车自动驾驶需求下,将进一步拉动MLCC需求增长。


具体看,普通A100八卡服务器看MLCC用量为4.8万颗/系统,GB200架构达23.6万颗,下半年规模出货的GB300增长至44.3万颗。传统应用大类中,AI PC达0.3+万颗/台,智能手机0.1+万颗/台,智能汽车1-1.5万颗/台。


图片

目前热度较高市场MLCC用量预测

资料来源:芯八哥整理


库存端了解,三星电机和太阳诱电分别为2.2、2.1个月,其他头部厂商约2个月左右,渠道库存和拿货相对稳定。


总的来看,当前涨价主要因需求短缺导致市场加倍拉货造成。随着高端产品供不应求、各环节库存相对合理,去年底高容现货渠道价逐步上调,但AI服务器为代表总量相较于手机和PC等大类仍较小,短期内谨慎评估其中风险。


声明:本文观点仅代表作者本人,不代表华强商城的观点和立场。如有侵权或者其他问题,请联系本站修改或删除。

社群二维码

关注“华强商城“微信公众号

调查问卷

请问您是:

您希望看到什么内容: