华强商城 被动器件(电容/电阻/电感) BOM配单 原厂专区 PCB制板 积分兑换
0
首页>IC索引

L6360

IO-Link通信主收发器IC

L6360产品信息:

描述

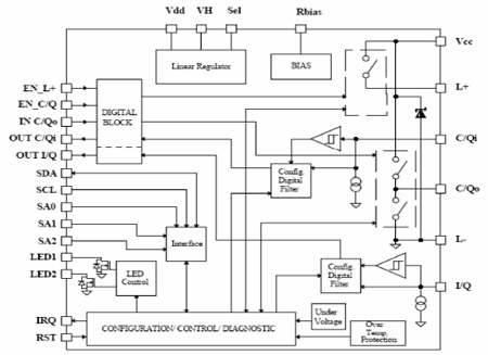
L6360是符合PHY2(3线)规定的单片IO-Link主端口,支持COM1(4.8 kBd)、COM2(38.4 kBd)和COM3(230.4 kBd)模式。C/Q (O)输出级是可编程的:高侧、低侧或推挽;切断电流、切断电流延迟时间和重启延迟时间也是可编程的截止电流和截止电流延迟时间以及热关断和自动重启功能可防止器件过载和短路。C/Q (O)和L+输出级能够驱动电阻、电感和电容负载。可驱动高达10 mJ的感性负载。监控电源电压并检测低压条件。L6360通过PHY2(C/Q (0)引脚)传输通过USART(输入C/Q (0)引脚)从主机微控制器接收的数据,或者将从PHY2(C/Q (I)引脚)接收的数据传输给USART(输出C/Q (I)引脚)。为实现完全的IC控制、配置和监控(即,故障条件存储在状态寄存器中),系统微控制器和L6360之间基于一个快速模式双线I (2)C进行通信。L6360通过9个寄存器来管理可编程参数及IC状态。监测的故障条件包括:L+ 线、过温、C/Q过载、线性稳压器欠压、以及奇偶校验。内部LED驱动器电路采用漏极开路配置,并提供两个可编程序列来驱动两个LED。
  • 所有功能

    • 供电电压为18至32.5 V
    • 可编程的输出级:高侧、低侧或推挽(< 2 欧姆)
    • 最高500 mA L+ 保护的高侧驱动器
    • 支持 COM1、COM2 和 COM3 模式
    • 附加IEC61131-2 Type1输入
    • 通过电流限制和可编程的切断电流实现短路和过电流输出保护
    • 3.3 V/5 V、50 mA线性稳压器
    • 5 mA IO-Link数字输入
    • 快速模式I(2)C用于IC控制、配置和诊断
    • 用于诊断的双LED序列发生器和驱动器
    • 兼容5 V和3.3 V的I/O
    • 过电压保护(> 36 V)
    • 过热保护
    • ESD保护
    • 微型化VFQFPN 26L(3.5x5x1 mm)封装

L6360数据手册:

L6360引脚功能、电路图:

相关型号:

LM75BGD LM75ADP LM75AD LM75BTP LM75BDP
LM75BD LPC5536JHI48 LPC5534JHI48 LPC5536JBD64 LPC5536JBD100
LPC5534JBD64 LPC5534JBD100 LPC51U68JBD64 LPC51U68JBD48 LPC55S69JEV98
LPC55S69JBD64 LPC55S69JBD100 LPC55S66JEV98 LPC55S66JBD64 LPC55S66JBD100
按首字母检索