华强商城
被动器件(电容/电阻/电感)
BOM配单
原厂专区
PCB制板
积分兑换
关键词必须两个字符以上
搜索
最近搜索
清除记录
0
购物车
询价
客服
客服
微信扫一扫
热线
客服热线
400-830-6691
服务时间
周一至周六 9:00~18:00
公众号
关注微信公众号
首页
>
IC索引
L6391
分享到:
高压高侧和低侧驱动器
L6391产品信息:
描述
L6391是一种采用BCD “离线”技术制造的高压器件。它是一种用于n通道功率MOSFET或IGBT的单片半桥栅极驱动器。高侧(浮动)部分设计为和电压轨道高达600v。逻辑输入是CMOS/TTL兼容到3.3 V,便于与微控制器/DSP接口。
集成比较器可用于过流、过温等保护。
所有功能
高压导轨最高可达600v
全温度范围内dV/dt免疫度±50 V/nsec
司机目前能力:
290毫安源
430毫安水槽
开关时间75/35 nsec上升/下降与1nf负载
3.3 V, 5 V TTL/CMOS输入与hy eresis
集成引导rap二极管
故障保护比较器
智能关机功能
Adju可以停歇时间
联锁功能
简洁的布局
材料减少清单
有效的故障保护
灵活,简单,外观设计
L6391数据手册:
l6391.pdf
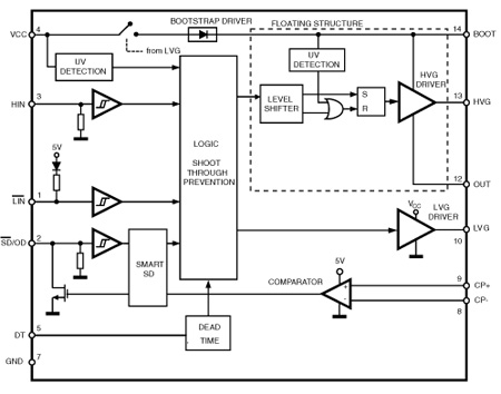
L6391引脚功能、电路图:
相关型号:
LM75BGD
LM75ADP
LM75AD
LM75BTP
LM75BDP
LM75BD
LPC5536JHI48
LPC5534JHI48
LPC5536JBD64
LPC5536JBD100
LPC5534JBD64
LPC5534JBD100
LPC51U68JBD64
LPC51U68JBD48
LPC55S69JEV98
LPC55S69JBD64
LPC55S69JBD100
LPC55S66JEV98
LPC55S66JBD64
LPC55S66JBD100
按首字母检索
A
B
C
D
E
F
G
H
I
J
K
L
M
N
O
P
Q
R
S
T
U
V
W
X
Y
Z
0
1
2
3
4
5
6
7
8
9