华强商城 被动器件(电容/电阻/电感) BOM配单 原厂专区 PCB制板 积分兑换
0
首页>IC索引

L6494

高压高侧和低侧2 A栅极驱动器

L6494产品信息:

描述

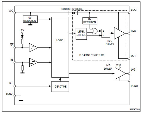
L6494是一种采用BCD6“离线”技术制造的高压器件。它是一种用于n通道功率mosfet或igbt的单片半桥门驱动器。高侧(浮动)部分设计为和直流电压轨道高达500v,与600v瞬态电压。逻辑输入是CMOS/TTL兼容到3.3 V,便于接口控制单元,如微控制器或DSP。
该器件是一个具有可编程死区时间的单输入门驱动器,并具有低有效关闭引脚。
两种器件输出都可以吸收2.5 A和2 A,使L6494特别适合中容量和高容量功率mosfet igbt。
独立的UVLO保护电路存在于下和上驱动部分,防止电源开关在低效率或危险的条件下操作。
集成的引导rap二极管以及该驱动程序的所有集成功能使应用PCB设计更简单和紧凑,并有助于减少整体材料账单。
  • 所有功能

    • 瞬态电压为600v
    • 全温度范围内dV/dt免疫度±50 V/ns
    • 司机目前能力:
      • 2源类型。在25°C
      • 2.5汇聚类型。在25°C
    • 短传播延迟:85 ns
    • 开关次数25ns上升/下降与1 nF负载
    • 集成引导rap二极管
    • 单输入和关机引脚
    • Adju可以停歇时间
    • 3.3 V, 5 V TTL/CMOS输入与hy eresis
    • 高侧和低侧均采用UVLO
    • 简洁的布局
    • 材料减少清单
    • 灵活,简单,外观设计

L6494数据手册:

L6494引脚功能、电路图:

相关型号:

LM75BGD LM75ADP LM75AD LM75BTP LM75BDP
LM75BD LPC5536JHI48 LPC5534JHI48 LPC5536JBD64 LPC5536JBD100
LPC5534JBD64 LPC5534JBD100 LPC51U68JBD64 LPC51U68JBD48 LPC55S69JEV98
LPC55S69JBD64 LPC55S69JBD100 LPC55S66JEV98 LPC55S66JBD64 LPC55S66JBD100
按首字母检索