华强商城 被动器件(电容/电阻/电感) BOM配单 原厂专区 PCB制板 积分兑换
0
首页>IC索引

L6563H

高压启动过渡模式PFC

L6563H产品信息:

描述

L6563H是在过渡模式(TM)下工作的电流模式PFC控制器,它嵌入了与L6563S相同的特性,附加了一个高压电源。这些功能使IC特别适合的应用,必须符合节能法规,在那里PFC预调节器作为ma的年龄工作。高线性乘法器,加上一个特殊的校正电路,减少了市电电流的交叉失真,即使在大负载范围内,也允许以极低的THD宽范围市电运行。
输出电压由电压模式误差放大器和精确的(Tj = 25°C时1%)内部电压基准控制。回路的能力通过电压前馈函数(1/V)进行优化 (2)校正),在这种集成电路中使用了一种专利技术,在市电下降和电涌(“双向”)的情况下,显著改善了线路瞬态响应。
此外,IC提供跟踪boo操作的选项,即输出电压变化跟踪市电电压。
该设备包括适用于远程ON/OFF控制的禁用功能。
除了过电压保护能够在瞬态条件下保持输出电压在控制下,IC还提供了一个再次反馈回路故障或错误设置的保护。其他板上保护功能允许断电和boo电感饱和可以安全地处理。
提供与PFC预调节器提供的DC-DC变换器的PWM控制器的接口:目的是op转换器的操作异常条件的PFC年龄(反馈循环衰竭,boo电感器的核心饱和度,等等)和处理PFC年龄在轻负载的情况下的直流-直流转换器,使它更容易符合节能法规(蓝色天使,能源ar Energy2000,等等)。
图腾杆输出时代,能够600 mA的源和800 mA的吸收电流,适用于大MOSFET或IGBT驱动。结合其他特性和专有的固定开关时间控制的可能性,使该设备成为SMPS的一个极好的解决方案,最高400w需要符合EN61000-3-2和JEITA-MITI标准。
  • 所有功能

    • 车载700v电源
    • 跟踪boo函数
    • Fa“双向”输入电压前馈(1/V(2)校正)
    • 级联变换器的PWM控制器接口
    • 远程开/关控制
    • 输出过压保护准确
    • 再次保护反馈回路断开(锁存关闭)
    • 电感饱和保护
    • 低(≤100 μA)通电电流
    • 马6马克斯。操作偏置电流
    • 1%(在T(J) = 25°C时)内部参考电压
    • -600/+800 mA图腾柱门驱动器与主动下拉在UVLO

L6563H数据手册:

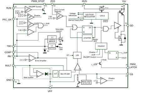
L6563H引脚功能、电路图:

相关型号:

LM75BGD LM75ADP LM75AD LM75BTP LM75BDP
LM75BD LPC5536JHI48 LPC5534JHI48 LPC5536JBD64 LPC5536JBD100
LPC5534JBD64 LPC5534JBD100 LPC51U68JBD64 LPC51U68JBD48 LPC55S69JEV98
LPC55S69JBD64 LPC55S69JBD100 LPC55S66JEV98 LPC55S66JBD64 LPC55S66JBD100
按首字母检索