华强商城 被动器件(电容/电阻/电感) BOM配单 原厂专区 PCB制板 积分兑换
0
首页>IC索引

L6599A

改进的高压谐振控制器

L6599A产品信息:

描述

L6599A是以前L6599的改进改型。它是一种针对串联谐振半桥拓扑的双端控制器。它提供50%的互补占空比:高侧开关和低侧开关被驱动ON/OFF 180°反相,正好在同一时间。输出电压调节是通过调节工作频率来实现的。在一个开关的关断和另一个开关的开启之间插入固定的死时间,保证了软开关并使高频操作成为可能。为了使用引导rap方法驱动高端开关,集成电路采用了一个高压浮动结构,能够使用一个同步驱动的高压DMOS来取代外部fa -recovery引导rap二极管,并具有超过600伏的电压。
集成电路使设计者能够通过外部可编程振荡器来设置转换器的工作频率范围。
在启动时,为了防止非控制涌流,开关频率从一个可编程的最大值逐渐衰减,直到达到控制回路所确定的就绪值。这种频移是非线性的,以最小化输出电压过冲;它的持续时间也是可编程的。
在轻负载时,集成电路可以进入一种控制支承模式的操作,使转换器的输入消耗保持在最小。
IC功能包括一个非锁存的有源低禁用输入与电流的eresis有用的功率排序或断电保护,一个电流检测输入的OCP频率偏移和延迟关机自动重新启动。如果fir电平保护不足以控制初级电流,则较高电平的OCP锁存IC。他们的组合提供了完全的保护再次过载和短路。一个额外的锁存禁用输入(DIS)允许轻松实现OTP和/或OVP。
提供了一个与PFC控制器的接口,可以在故障条件下关闭预调节器,如OCP关闭和DIS高,或在bur模式运行。
  • 所有功能

    • 占空比50%,谐振半桥变频控制
    • 高精度振荡器
    • 高达500khz的工作频率
    • 两级OCP:频移和锁存关闭
    • 与PFC控制器接口
    • 闩锁禁用输入
    • 轻负荷下的Bur模式操作
    • 输入电源的上/关顺序或断电保护
    • 非线性软艺术的单调输出电压上升
    • 600 v轨兼容的高侧栅驱动器集成的引导rap二极管和高dv/dt免疫
    • -300/800 mA高边和低边栅驱动器与UVLO下拉
    • DIP16 SO16N包

L6599A数据手册:

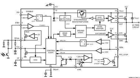
L6599A引脚功能、电路图:

相关型号:

LM75BGD LM75ADP LM75AD LM75BTP LM75BDP
LM75BD LPC5536JHI48 LPC5534JHI48 LPC5536JBD64 LPC5536JBD100
LPC5534JBD64 LPC5534JBD100 LPC51U68JBD64 LPC51U68JBD48 LPC55S69JEV98
LPC55S69JBD64 LPC55S69JBD100 LPC55S66JEV98 LPC55S66JBD64 LPC55S66JBD100
按首字母检索