华强商城 被动器件(电容/电阻/电感) BOM配单 原厂专区 PCB制板 积分兑换
0
首页>IC索引

LM10000

AVS 系统控制器

LM10000产品信息:

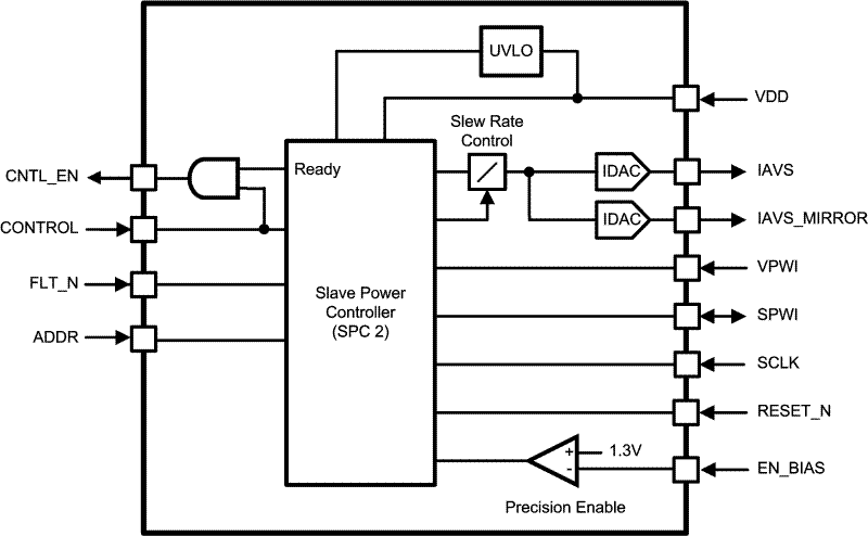
LM10000用于使能AVS稳压器到非AVS稳压器。它包括一个完整的从电源控制器(SPC 2.0)通信到PowerWise接口(PWI 2.0),和一个可编程的电流输出DAC,允许电压控制到任何稳压器u利用反馈节点/电阻设置输出电压。

除了启用AVS, LM10000还允许系统控制电源状态,如休眠和关机,并从PWI配置电压步进转换速率。

LM10000数据手册:

LM10000引脚功能、电路图:

相关型号:

LM75BGD LM75ADP LM75AD LM75BTP LM75BDP
LM75BD LPC5536JHI48 LPC5534JHI48 LPC5536JBD64 LPC5536JBD100
LPC5534JBD64 LPC5534JBD100 LPC51U68JBD64 LPC51U68JBD48 LPC55S69JEV98
LPC55S69JBD64 LPC55S69JBD100 LPC55S66JEV98 LPC55S66JBD64 LPC55S66JBD100
按首字母检索