摘要: 德州仪器TI TPS6286x高频同步降压转换器带有I 2 C和VSEL接口。它们提供了高效,灵活和高功率密度的负载点DC / DC解决方案。在中负载到重负载下,转换器在PWM模式下运行,并在轻负载时自动进入省电模式运行,以在整个负载电流范围内保持高效率。
德州仪器TI TPS6286x高频同步降压转换器带有I 2 C和VSEL接口。它们提供了高效,灵活和高功率密度的负载点DC / DC解决方案。在中负载到重负载下,转换器在PWM模式下运行,并在轻负载时自动进入省电模式运行,以在整个负载电流范围内保持高效率。

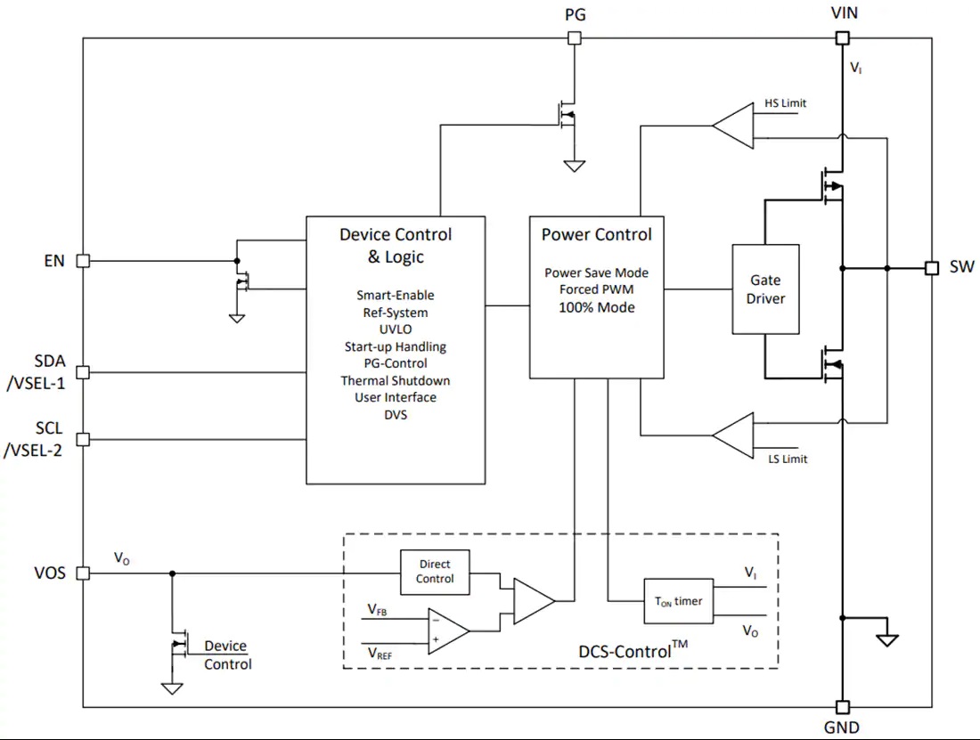
该器件还可以被迫以PWM模式工作,以实现最小的输出电压纹波。结合其DCS控制架构,可实现出色的负载瞬态性能和严格的输出电压精度。与我2通过C接口和专用的VSEL引脚,可以快速调节输出电压,以适应负载的功耗,以适应应用程序不断变化的性能需求。德州仪器(TI)TPS6286x系列提供两个VSEL引脚和四个出厂预设电压,以允许在没有I 2 C接口的情况下使用。
2.3μA工作静态电流
高达4MHz的开关频率
1%输出电压精度
DVS输出从0.4V到1.9875V
I 2 C用户界面调整
输出电压预设
上升速度
VSEL引脚在工作期间切换VOUT
电源良好指示
支持<6mm2的解决方案尺寸
支持<0.6mm解决方案高度
微型8引脚,0.35mm间距WCSP封装
优化的引脚排列以支持0201组件
穿戴式电子
便携式电子
手机
医疗传感器贴片和患者监护仪

社群二维码
关注“华强商城“微信公众号
Copyright 2010-2023 hqbuy.com,Inc.All right reserved. 服务热线:400-830-6691 粤ICP备05106676号 经营许可证:粤B2-20210308