一站式电子元器件采购平台

华强商城公众号

一站式电子元器件采购平台

元器件移动商城,随时随地采购

华强商城M站

元器件移动商城,随时随地采购

半导体行业观察第一站!

芯八哥公众号

半导体行业观察第一站!

专注电子产业链,坚持深度原创

华强微电子公众号

专注电子产业链,
坚持深度原创

电子元器件原材料采购信息平台

华强电子网公众号

电子元器件原材料采购
信息平台

Mikroe Mikroe -3400 LED驱动器6 Click的介绍、特性、及应用

来源:HQBUY 发布时间:2021-12-22

摘要: Mikroe Mikroe -3400 LED驱动器6 Click是一款高亮度LED/LED带驱动器,用于智能连接照明(SCL)。这种点击是基于Diodes Inc.的。AL1781单通道PWM调光线性LED驱动器。LED驱动器6 clic...


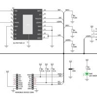
    Mikroe Mikroe -3400 LED驱动器6 Click是一款高亮度LED/LED带驱动器,用于智能连接照明(SCL)。这种点击是基于Diodes Inc.的。AL1781单通道PWM调光线性LED驱动器。LED驱动器6 click还集成了Microchip MCP3221低功耗12位A/D转换器和I (2) C接口。该click采用高频率无闪烁技术,具有深调光能力和自适应热管理方案,降低功耗。LED驱动器6单击具有欠压保护、输出开路或短路保护和热保护功能。此按钮用于驱动LED条带和大功率LED。


    特性

    • 高亮度LED / LED-strip司机

    • 车载模块:

      • AL1781线性LED驱动器

      • MCP3221 12位A/D转换器

    • 保护功能:

      • 欠压保护

      • 输出端开路或短路保护

      • 热保护

    • 高频E-flicker技术

    • 适应性热管理方案

    • I(2)C和PWM接口

    • 3.3 v的输入电压

    • 支持一个兼容mikroSDK的库

    • 尺寸为42.9毫米x25.4毫米


    mikroe - 3400概述



    mikroe - 3400原理图


    声明:本文观点仅代表作者本人,不代表华强商城的观点和立场。如有侵权或者其他问题,请联系本站修改或删除。

    社群二维码

    关注“华强商城“微信公众号

    调查问卷

    请问您是:

    您希望看到什么内容: