摘要: 为单个SCART视频应用提供了经济有效的解决方案。
在许多SCART应用中,由于复杂的信号切换要求,通常采用专用IC实现SCART连接。这对于单SCART应用会带来成本上的压力。
本文介绍的电路是一种可选方案,可以提供高质量的SCART接口而不需要额外的开关或复用器。
在欧洲,外部与电视机、机顶盒、录像机(VCR)及其它视频外设的连接都是通过SCART、Peritel连接器完成,EN50049对其引脚进行了详细定义。根据SCART连接器的具体用途(TV SCART、AUX SCART或VCR SCART),连接器可以作为输入、输出或同时作为输入/输出。
另外,S-VHS要求将RED和CVBS引脚(第15脚和第20脚)与色度(C)和亮度(Y)信号引脚复用,使得这个接口更加复杂。
绝大多数情况下,考虑到信号切换的复杂性,通常要求使用专用的SCART接口IC,但对于小规模、单向应用来说造成了很大的成本压力。
最简单的结构是基于电视输入和编码器输出的单SCART开关。以下电路提供了一种可选方案,能够实现高质量的SCART连接,而且不需要额外的开关或复用器。
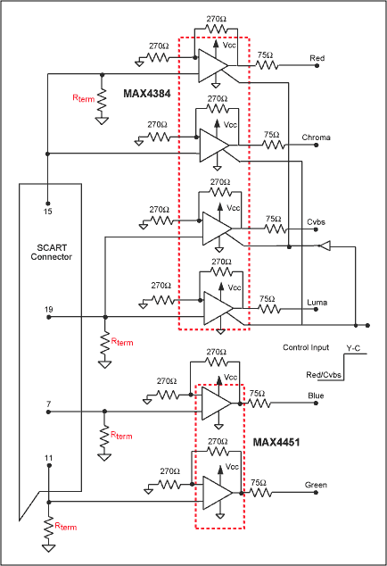
图中,MAX4384为四通道视频运放,用于R/色度和CVBS/亮度格式的复用与缓冲。MAX4451双通道视频运放对BLUE和GREEN信号提供缓冲。图1所示为输出SCART,图2为输入SCART,图3为双向SCART。

图1. 利用MAX4384和MAX4451构成输出SCART

图 2. 利用MAX4384和MAX4451构成输入SCART

图3. 双向SCART
MAX4384和MAX4451电路设计为正向传输,配置为增益为2的同相放大器,采用等值的输入和反馈电阻。电阻值不能过大,以免产生带内极点;也不能过小,以免影响线性驱动。对于输入或输出SCART,色度/亮度使能信号经过反相后连接到Red/Cvbs的使能端,通过单个引脚进行控制,分立电阻(R(drive)和R(term))用作驱动和端接。图3所示双向SCART中,通过使能输出SCART并将其输入接地,使得R(D/T)经过运算放大器输出端接地,从而利用输出SCART驱动电阻(R(drive))作为输入SCART的端接(R(term))。典型情况下,输出SCART由DAC驱动,关闭DAC即可将所有输入拉至地电位。
由于专用的多输入SCART开关不包含Y/Cvbs和C/Red复用器,输入或输出SCART中的MAX4384可以配合这些开关实现扩展。
SCART接口的音频部分可以采用MAX4493-MAX4495系列音频放大器,可以构成立体声架构或左、右声道混音架构。
社群二维码
关注“华强商城“微信公众号
Copyright 2010-2023 hqbuy.com,Inc.All right reserved. 服务热线:400-830-6691 粤ICP备05106676号 经营许可证:粤B2-20210308