摘要: 在主电源丢失时,5V逻辑电源保持不间断。它保持±5%的输出公差,同时提供1A 80分钟后。
图1的5V输出在主5V电源丢失期间保持不间断。更重要的是,它保持±5%的输出容限,同时提供1A 80分钟。

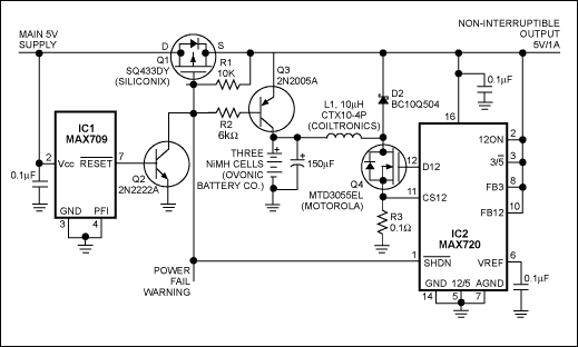
图1所示 尽管停电或主5V电源的损失,这种不间断电源保持5V输出在±5%以内。它以5V供电1A,持续80分钟,电池如图所示。
正常工作时,主电源由监控电路(IC1)的V(CC)端子监控。该芯片通过断言RESET高来保持Q2。当打开时,Q2保持dc-dc控制器(IC2)处于关机模式,打开Q1,打开Q3,将涓流充电路由到电池组。
当主电源电压低于IC1的复位阈值(通常为4.65V)时,reset迅速关闭Q2和Q3,使IC2停止。然后,IC2将不可中断输出提升回5V。在主电源降到阈值以下后,无论电压是否回到阈值以上,RESET都保持低电压200ms。这个动作保证了切换的有序完成。
Q1是一个低r(DS(ON)), p沟道MOSFET,在1A时仅下降60mV。它的连接——漏极到主电源,源极到不间断5V输出——与p通道高侧开关的通常配置相反。所示的连接防止Q1的主体二极管在主电源故障时耗尽电池。此外,当主电源最初打开时,该二极管导通,这确保栅极驱动足以使MOSFET完全打开(约4.5V)。
电池制造商(Ovonic)建议您对2300mAh镍氢(NiMH)电池进行230mA的涓流充电。为了避免超过推荐的速率,必须根据Q3的最坏情况(最高)beta值选择R2。测试范围是100到300。所以,对于±10%的电源,R2应该是6k欧姆。如果有12V电源,您可以通过添加电池充电器IC来控制充电速率来减少电池的充电时间。
社群二维码
关注“华强商城“微信公众号
Copyright 2010-2023 hqbuy.com,Inc.All right reserved. 服务热线:400-830-6691 粤ICP备05106676号 经营许可证:粤B2-20210308