摘要: 单路5V电源已无法满足复杂系统的供电需求。现代系统需要几路不同的电源支持新一代微处理器、DSP、FPGA供电。为提高系统的可靠性,需要对这些电源电压进行监测。本文讨论了新型监控电路方案,用于监测多路电路电压,以满足当前复杂的供电顺序要求。
MAX803 / MAX809 / MAX810 微处理器(µP)监控电路是Maxim最经典的一项创新—尽管我们不是监控电路的发明者,但我们是最先将监控电路集成到3引脚封装内的公司。该系列IC能够很好地监测单路供电电压,但以无法满足现代系统监测多路电源电压的需求。用户常常使用几片3引脚封装的监控电路,分别监测每一路电源的电压。而Maxim已经推出用于监控多路电源的单芯片设计方案,并且支持供电顺序控制及其它功能,包括:看门狗定时器、比较器等。
许多数字信号处理器(DSP)和基于微处理器的系统只需要两路电源,分别用于I/O和处理器核的供电。Maxim提供2路电源监测方案,并具有其它功能。例如: MAX6732A 在监测I/O电压和核电压的同时,还可提供看门狗功能,所有器件采用6引脚SOT23封装。图1 给出了该器件的典型电路,低电平有效的看门狗输出(/WDO)连接到µP的非屏蔽终中断输入(NMI)。

图1. 监测微处理器核和I/O电压
对于更复杂的系统,FPGA可能需要3.3V I/O 电源、2.5V辅助电路/锁相环(PLL)电源、用于DDR2存储器的1.8V I/O电源、1.2V核电源等。您可以选择单一IC (而不是选择四片器件分别监测每路电源)监测所有电源的电压,从而节省系统成本和空间。图2 所示电路利用6引脚SOT23封装的 MAX6710E 监测四路电源。

图2. 监测典型的FPGA系统
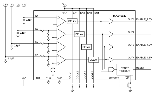
有些系统除了基本的电压监测功能外,还会用到供电顺序控制。图3 给出了一种非常简便的方案, MAX16029 对每路电源的电压进行监测,当3.3V电源的电压超出欠压门限时,对应的比较器在经过CDLY1引脚外接电容设定的延时后输出高电平,比较器输出连接到2.5V电源的使能端。利用这种方式处理电源的上电顺序控制,直到所有电源正常开启。经过最后一个电容设置的延迟时间后,复位输出跳变到高电平,完成系统的上电过程。图4 给出了供电顺序。

图3. MAX16029对四路电源进行监测和排序控制

图4. 上电排序波形.
系统需要更多的供电电源时,可参考 图5 >所示电路,图中给出了 MAX16005 构成的六路电源监测器。IC内部集成了看门狗定时器,有助于提高系统可靠性。发生超时故障时,除了触发/RESET低电平输出外,也会触发/WDO输出。
裕量调节输入允许电源电压低于欠压门限而不会产生复位,该输入可以在生产测试时拉至低电平。

图5. MAX16005A监测六路电源电压,带有看门狗定时器
MAX16005的简化版本 MAX16055 提供相同数量的电压监测功能,但不具备裕量调节输入、可调超时功能和看门狗定时器(图6)

图6. MAX16055监测六路电源电压(不带看门狗定时器)
社群二维码
关注“华强商城“微信公众号
Copyright 2010-2023 hqbuy.com,Inc.All right reserved. 服务热线:400-830-6691 粤ICP备05106676号 经营许可证:粤B2-20210308