摘要: 本文讨论通过红外LED提高MAX44000接近检测传感器驱动电流的几种方式,包括非常简单到比较复杂的各种方法,使用户能够检测与接近检测传感器相距更远的目标。
背景
MAX44000 在微小、2mm × 2mm × 0.6mm封装内集成了强大功能,提供紧凑、高效的红外接近检测方案。传感器通过脉冲驱动红外发射二极管并检测反射信号的幅值实现监测。信号的幅值越大,目标越接近传感器。
典型配置(图1)中,传感器上方没有玻璃时,器件的有效范围大约为13cm (18%灰板),这种情况下,限制因素之一是芯片发射器的输出功率。有限的发射功率制约了传感器能够检测的范围,并影响某些特性的实现,例如(人)存在检测。幸运的是,可以通过一些简单方法提高MAX44000的性能。

图1. MAX44000的标准配置
提高发射器输出功率的最简单方式是通过FET或其它类型的晶体管驱动LED。图2所示为实施方案,电路中,MAX44000的DRV引脚驱动pMOSFET打开和关闭,进而驱动流经发射器的电流。电流值由R5设定。

图2. 提高LED电流的最简单方式
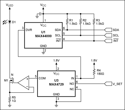
可通过更加精确地设置流过发射器的电流,进一步改善电路,如图3所示。这种情况下,简单的运放电流源设置流经LED的电流。图中,在运放同相输入端施加电压,该电压转换为电流(本例中,检测电阻R5为1欧姆,1V电压产生的电流为1A)。该电压可来自于固定源,例如电压基准,亦可来自于数/摸转换器(DAC)。
然而,红外发射器必须以脉冲方式工作,为了实现与MAX44000的最佳组合,增加了一级电路。模拟开关将设置电压送至运放电流驱动器。常闭输入连接至地,常开输入连接至相应电压。通过将上拉电阻连接至控制引脚,就有可能将模拟开关从NC输入切换至NO输入。

图3. 利用电流调节电路提高LED功率
该方法仅仅是提高发射器输出功率的方式之一,也可使用其它类似的Maxim器件。其它方法包括在DRV上使用上拉,向控制器发送电压信号,该信号将DAC输出在0V和所需电流对应的电压之间切换。
提高发射功率的效果很明显:流经LED的电流更大,意味着能够支持更远的检测范围。图4所示为利用图2电路增大范围的示意图。在30cm (或大约1英尺)距离,400mA及以下产生信号的计数值大约为10:非常接近噪底。将电流增大至750mA,同样距离下可获得的信号计数值为32,无需镜头或其它光学聚焦装置。

图4. 增大电流后可支持更远的检测距离
社群二维码
关注“华强商城“微信公众号
Copyright 2010-2023 hqbuy.com,Inc.All right reserved. 服务热线:400-830-6691 粤ICP备05106676号 经营许可证:粤B2-20210308