电子元器件产业互联网平台
一站式电子元器件采购平台
元器件移动商城,随时随地采购
半导体行业观察第一站!
专注电子产业链,坚持深度原创
电子元器件原材料采购信息平台
2014年4月10日,Maxim Integrated出最新3.12Gbps千兆位多媒体串行链路(GMSL)SerDes芯片组,设计人员利用传统的STP或重量更轻、成本更低的同轴电缆即可支持高分辨率汽车信息娱乐系统。目前汽车设计普遍采用STP电缆将数据传送至汽车信息娱乐系统显示器。然而,越来越多的...
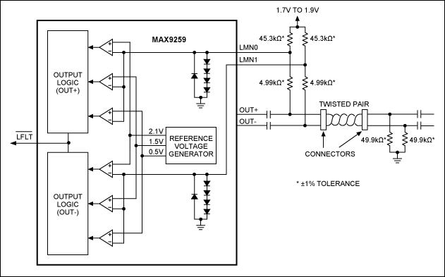
这篇应用笔记描述了一个串行器/解串器(SerDes)应用中检测串行链路线路故障(如短路)的简单方法。本文描述的方案由串行器内部监控电路、外部n沟道MOSFET (或模拟开关)和电阻网路构成。本文以MAX9259吉比特多媒体串行链路(GMSL)为例进行了说明。
Copyright 2010-2023 hqbuy.com,Inc.All right reserved. 服务热线:400-830-6691 粤ICP备05106676号 经营许可证:粤B2-20210308
登录
请问您是:
采购商 工程师 在校学生 其他
您希望看到什么内容:
电子资讯 技术文章 PDF资料 电子论文 其他