电子元器件产业互联网平台
一站式电子元器件采购平台
元器件移动商城,随时随地采购
半导体行业观察第一站!
专注电子产业链,坚持深度原创
电子元器件原材料采购信息平台
安费诺航空多通道RS422数据集中器& 扩展器是专为海上、陆上和空中的坚固军事应用而设计的独立设备。这些单元以1Gbps的速度将6个双向RS-422通道集中到单个850nm多模光纤通道上。数据集中器/扩展器使用13-32V电压 (DC...
通过使用来自I2C GPIO扩展IC (MAX7315)的几条I/O线,以降低供电电压驱动蓝色led。
使用GROVE PortB连接器控制的单总线板。
LT8551相位扩展器为电源设计人员提供灵活工具,通过扩展开关相位来构建高功率、高效率的升压转换器,直到达到所需的功率限值。
研华的imc - 150pc - m和imc - 150pc - r扩展器被设计成一对配置,通过同轴连接扩展以太网。
MAX7325 2线串行接口外设具有16路I/O端口。其中8路为推挽输出,另外8路为I/O端口,带有可选择的内部上拉和瞬态检测功能。8路I/O口可以用作逻辑输入或漏极开路输出。所有端口均过压保护至+6V。
Newnex的FireNEX -80G是一种先进的USB 3.2扩展系统,通过光纤电缆,设计用于在远程位置分发多个USB设备。
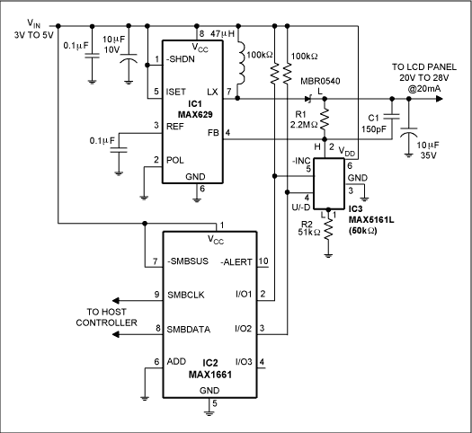
由SMBus I/O扩展器、升压转换器和数字电位器组成的电路使SMBus能够控制LCD的对比度。
本应用说明说明如何使用I²C I/O扩展器将CF卡连接到微控制器的I²C接口。介绍了数据读取和数据写入的软件命令。设计电路采用MAX7311 I/O端口扩展器。
3M的PCIe扩展器组件提供了从主板到外围设备的低损耗扩展
Copyright 2010-2023 hqbuy.com,Inc.All right reserved. 服务热线:400-830-6691 粤ICP备05106676号 经营许可证:粤B2-20210308
登录
请问您是:
采购商 工程师 在校学生 其他
您希望看到什么内容:
电子资讯 技术文章 PDF资料 电子论文 其他