电子元器件产业互联网平台
一站式电子元器件采购平台
元器件移动商城,随时随地采购
半导体行业观察第一站!
专注电子产业链,坚持深度原创
电子元器件原材料采购信息平台
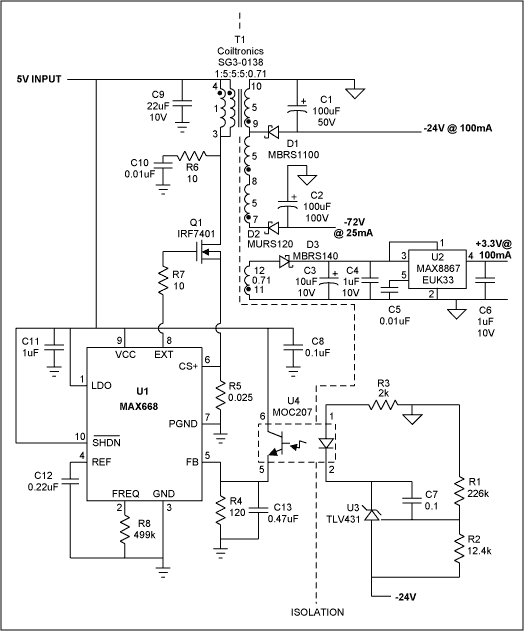
电源为slic产生三个隔离电压。隔离电源使用带反激变压器的升压控制器,用于3.3V, -24V和-72V输出,并使用光耦合器隔离反馈信号。
本文介绍了从通常可用的电源电压中获得电话系统所需电压的电路。这里考虑的拓扑是使用MAX668升压控制器实现的反激电路。
本应用笔记讨论了电流检测放大器与仪表放大器之间的差异,并说明如何用标准的升压变换器( MAX668 )和电流检测放大器( MAX4080 )构成一个调节器,从-48V产生+5V电源(非隔离),这在电信行业非常实用。
设计说明说明如何延长软启动周期。四个外部组件扩展了升压控制器的软启动。
反激变换器实现了限制电流的电源,为铅酸电池充电。MAX668 PPM控制器限制输出电流,反激变压器为高于或低于电池电压的输入电压提供隔离和灵活性。MAX4375电流检测放大器监测充电电流,并使用其内部比较器,在低于设计阈值的情况下,反激变换器可以切换到较低的充电电压以进行涓流充电模式。
Copyright 2010-2023 hqbuy.com,Inc.All right reserved. 服务热线:400-830-6691 粤ICP备05106676号 经营许可证:粤B2-20210308
登录
请问您是:
采购商 工程师 在校学生 其他
您希望看到什么内容:
电子资讯 技术文章 PDF资料 电子论文 其他