电子元器件产业互联网平台
一站式电子元器件采购平台
元器件移动商城,随时随地采购
半导体行业观察第一站!
专注电子产业链,坚持深度原创
电子元器件原材料采购信息平台
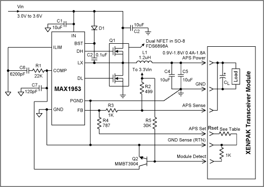
DC-DC转换器满足光纤模块的XENPAK MSA标准,符合IEEE 802.3ae定义的10千兆以太网标准。0.8V反馈阈值降压控制器在3.3V输入电压下工作,开关频率为1MHz。
文章对SFF-8472和XENPAK标准的光模块显示了光电探测器增益的变化如何影响测量的功率电平。光电探测器是为光纤应用校准的。给出了一种光收发器监视器的校准方法。
Copyright 2010-2023 hqbuy.com,Inc.All right reserved. 服务热线:400-830-6691 粤ICP备05106676号 经营许可证:粤B2-20210308
登录
请问您是:
采购商 工程师 在校学生 其他
您希望看到什么内容:
电子资讯 技术文章 PDF资料 电子论文 其他