NXP Semiconductors PF1510 pics的介绍、特性、及应用
                
                
                
                    
                        
                            摘要:
                            NXP Semiconductors PF1510电源管理集成电路(pics)专为低功耗便携、智能可穿戴和物联网应用上与i.MX处理器一起使用而设计。这些pics为i.MX 7ULP、i.MX 6SL、6UL、6ULL和6SX处理器提供全功...
                        
                     
                    
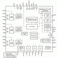
                        NXP Semiconductors PF1510电源管理集成电路(pics)专为低功耗便携、智能可穿戴和物联网应用上与i.MX处理器一起使用而设计。这些pics为i.MX 7ULP、i.MX 6SL、6UL、6ULL和6SX处理器提供全功率解决方案。PF1510 pics结合三个高效buck变换器、三个线性稳压器、DDR参考器和RTC电源,为整个系统提供电源。这些pics功能buck转换器,LDO调节器,和I
(2) C接口。典型的应用包括家庭自动化、电子阅读器、智能手机、物联网和嵌入式监控系统。
特性
- 5V总线、USB或交流适配器(4.1V至6V)输入电压V(IN):
- 线性前端输入LDO (1500mA输入限制)
 - 最高6.5V输入工作范围
 - V(IN)可以承受从0V到22V的瞬态和直流输入
 
 - 巴克转换器:
- 内部数字软启动
 - 1μA轻载ULP模式静态电流
 - 最高效率比;90%
 - SW1和SW2的动态电压调整
 - 模式:
 - 可编程输出电压,电流限制,软启动
 
 - LDO监管机构:
- 静态电流<1.5μA低功耗模式
 - 可编程输出电压
 - 软起动和斜坡
 - 限流保护
 - USB_PHY低dropout线性稳压器
 - LDO2P7始终处于稳压器输出状态
 
 
- LDO /开关供应:
- RTC电源VSNVS 3V, 2mA
 - 硬币电池充电器
 
 - DDR内存参考电压,V(REFDDR), 0.5 ~ 0.9V, 10mA
 - 一次可编程(OTP)内存,用于设备配置:
- 用户可编程启动序列,定时,软启动,断电序列
 - 可编程调节器输出电压
 
 - (2) C接口
 - 用户可编程待机、休眠/低电、关机(REGS_DISABLE)模式
 - 环境温度范围:-40℃~ 105℃
 
应用程序
- 低功耗物联网
 - 无线游戏控制器
 - 嵌入式监控系统
 - 家庭自动化
 
 
                     
                    
                        声明:本文观点仅代表作者本人,不代表华强商城的观点和立场。如有侵权或者其他问题,请联系本站修改或删除。
                    
                
                
                
                    
                        
                        社群二维码
                     
                    
                        
                        关注“华强商城“微信公众号