一站式电子元器件采购平台

华强商城公众号

一站式电子元器件采购平台

元器件移动商城,随时随地采购

华强商城M站

元器件移动商城,随时随地采购

半导体行业观察第一站!

芯八哥公众号

半导体行业观察第一站!

专注电子产业链,坚持深度原创

华强微电子公众号

专注电子产业链,
坚持深度原创

电子元器件原材料采购信息平台

华强电子网公众号

电子元器件原材料采购
信息平台

Maxim MAXM38643纳米电源Buck模块的介绍、特性、及应用

来源:HQBUY 发布时间:2022-04-24

摘要: 超低的Quiescent电源电流,旨在延长始终在线设备的电池寿命。


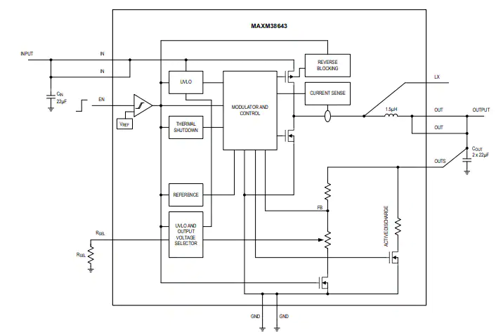
    Maxim MAXM38643纳米电源Buck模块具有超低的静态供电电流,旨在延长始终在线设备的电池寿命。该模块的最高效率为96%。MAXM38643模块具有从0.5V到5V的出厂预编程V(OUT),从0.7V到3.3V的单电阻可调V(OUT),±1.75%的输出电压精度,以及高达600mA的负载电流能力。该模块保护系统在多个使用情况下,通过反向电流阻塞关机和主动放电功能。典型的应用包括空间受限的便携式产品、可穿戴设备、可听设备、单锂电池和硬币电池产品,以及蓝牙 LE设备。


    特性

    • 延长电池寿命:

      • 330nA超低静态电源电流

      • 1 na关闭当前

      • 10µA的峰效率为96%以上

    • 易于使用-地址流行的操作:

      • 1.8V ~ 5.5V输入范围

      • 单电阻可调V(OUT)从0.7V到3.3V

      • 工厂预编程V(OUT)从0.5V到5V

      • ±1.75%输出电压精度

      • 高达600mA的负载电流能力

    • 在多个用例中保护系统:

      • 停机时逆流阻塞

      • 活跃的放电特性

    • 减小尺寸,增加可靠性:

      • -40°C ~ 85°C温度范围

      • 2.1mm x 2.6mm, 10引线eMGA封装


    应用程序

    • 便携式空间受限产品

    • 穿戴

    • 听得见的

    • 超低功耗物联网和NB物联网

    • 蓝牙 勒设备

    • 单极锂电池和硬币电池产品

    • 有线及无线产品


    框图



    典型应用电路


    声明:本文观点仅代表作者本人,不代表华强商城的观点和立场。如有侵权或者其他问题,请联系本站修改或删除。

    社群二维码

    关注“华强商城“微信公众号

    调查问卷

    请问您是:

    您希望看到什么内容: