摘要: 6V至75V宽输入电压范围控制器。
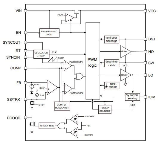
意法半导体L3751同步降压控制器是一个6V到75V宽输入电压范围控制器。由于最小传导时间为40秒,L3751在100kHz-1MHz的开关频率范围内具有极高的电压转换比。二极管仿真(DEM)实现了在轻负载下最大化效率的脉冲跳过模式,给出了可控的输出电压纹波。负载范围内的强制PWM (FPWM)使开关频率恒定,使输出电压纹波最小化。
宽的6V到75V输入电压范围
可调输出电压0.8V至60V
100kHz - 1MHz开关频率范围
在极端占空比下,最低40秒准时
在线路暂态过程中低滴出操作
可调软启动或输入电压跟踪
轻负荷下的脉冲跳过或强制PWM操作
同步
可调精度使
Power良好的开路收集器输出验证VOUT
7.5V门驱动标准VTH mosfet
带打嗝模式的恒流保护
精确或无损可编程电流传感
改进的线路瞬态响应
输入电压欠压锁定
内部电压监测
热保护
工作结温度范围-40°C至150°C
电信、网络和工业应用
失效保护系统
无规24V和48V输入电压母线
从高压电池到12V和5V导轨的转换

社群二维码
关注“华强商城“微信公众号
Copyright 2010-2023 hqbuy.com,Inc.All right reserved. 服务热线:400-830-6691 粤ICP备05106676号 经营许可证:粤B2-20210308