摘要: 本应用笔记简单介绍了镍镉(NiCd)、镍氢(NiMH)和锂离子(Li-Ion,Li+)可充电电池,讨论它们的性能,并说明在不需要微控制器的情况下如何构建单机结构,安全、快速地为镍氢和锂离子电池充电。
充电电池已经成为当今电子产品的一种标准电源,特别是便携设备:笔记本电脑、手机、数码相机。尽管电源电压在不断降低,但可充电电池消耗的绝对功率仍在不断增大。功耗增长的主要原因是设备功能的增强,例如:数码相机与手机的功能整合,笔记本电脑更高的运算速度以及大尺寸屏幕的需求等等。便携设备功耗的增大使得用可充电电池要比标准电池性价比更高。更为重要的是,可充电电池更有利于环保。使用充电电池可极大地减少有害物质的排放、材料的消耗、以及生产同等一次性电池所需的能源。
本文介绍了可充电电池的化学成分;同时说明了各种充电电池的典型特征和选择电池类型时需要重点注意的事项。另外还讨论了在不使用微控制器或电源浪涌保护的主适配器的情况下如何构建单机结构,安全、快速地对镍氢和锂离子充电电池进行充电。
20世纪80年代的便携设备,如数字无绳电话、随身听和电动剃须刀等,主要由镍镉(NiCd)电池供电。到了90年代后期,镍氢(NiMH)电池和锂离子(Li-Ion)电池逐渐进入市场并开始流行。
因为价格比镍氢和锂离子电池便宜,镍镉电池在低端应用中十分普遍。镍镉电池可提供最高的放电电流,适合短时间内需要大功率输出的应用。
另一方面,镍镉电池曾经被所谓的记忆效应困扰(现在的镍镉电池很少考虑这个因素),使电池容量降低。如果镍镉电池在未完全放电的情况下再充电,一些活性物质会累积并且开始结晶(在阳极有100µm的镉累积层),通过化学反应这层物质会自行消失(一块全新电池的阳极大约有1微米厚度的镉结晶)。
出现记忆效应会导致电池容量越来越小,端电压越来越低,使得电池到达最低可用端电压(关断点)的时间比预期的早许多(图1)。镍镉电池的另一个缺点是它的活性物质中含有有毒的镉(Cd),早期的镍镉电池在处理时会产生环境和成本问题。。所以,欧洲法规2000/53/EG在2005年12月31号后禁止销售镍镉充电电池。
镍氢电池比镍镉电池更环保,但是价格更贵。镍氢电池的放电电流略小,但受惰性效应的影响。惰性效应是比镍镉电池记忆效应稍轻的一种现象。惰性效应是由于镍的结晶导致的。惰性效应和记忆效应一样,导致无法完全使用可充电电池的全部容量,但都可以通过使用带有放电功能的充电器来避免。

图1. 镍镉电池的记忆效应与镍氢电池的惰性效应之间的比较
锂电子可充电电池价格最高,但具有足够高的能量密度,因而可以在给定尺寸下提供更优性能,更适合小尺寸、高集成度的便携设备。
表1给出了各种类型电池的主要特性。
| NiCd | NiMH | Li-Ion | |
| Energy Density | Average | Average | High |
| Memory Effect or Lazy Effect | Memory effect | Lazy effect | No |
| Costs | Cheap | Average | Expensive |
| Self-Discharge, % per Month* | ~25 | ~25 | ~8 |
| Maximum Discharge Current | > 5C | < 3C | < 2C |
| *室温环境下。 C = 电池容量。 | |||
虽然很多人更偏爱锂离子电池,镍氢电池的使用依然很流行。因为镍氢电池比锂离子电池便宜很多,所以在MP3播放器、闪光灯配件、车灯等设备中经常能看到标准的AA和AAA镍氢电池。
一块可充电镍氢电池的温度和端电压随着电池的充电逐步上升,在电池完全充满后开始下降(图2)。所以,镍氢电池充电器的主要任务是检测到这个突变点并中断充电,或者从快速充电切换到涓流充电。另外,在充电过程中对温度和电压进行连续监控可以提供系统的安全性。

图2. 这些曲线显示了NiMH充电电池充电过程中典型的电压(顶部)和温度(底部)随时间的变化
DS2711 / DS2712 充电器具备上述功能。另外,它们可以单机工作,不需要微控制器或微处理器监控。该系列产品是专门为单节AA或AAA可充电电池设计的,同时也适用于串联或并联的两节电池。DS2711采用线性控制结构,DS2712采用开关控制结构。为了最大限度地延长工作时间、节约电池能量,这些充电器有4种充电模式:预充电、快速充电、浮充和涓流充电。在浮充模式下,电池充满后充电速率被切换到一个比较低的速率(对于DS2711而言是25%)。
除监控功能外,DS2711/DS2712充电器还带有内部计时器,通过连接到TMR引脚的外部电阻设定最大充电时间,可将快速充电时间设置在0.5到10小时。浮充时间已经设定为最大充电时间的一半(0.25到5小时)。根据所要求的充电时间(T(APPROX)),由下式计算电阻值:
R = 1000T(APPROX)/1.5
快速充电模式下,如果超过最大充电时间,充电器会从快速充电模式切换到浮充模式,同时复位计时器。计时器开始为浮充过程计时,如果达到预定的浮充时间,充电器将从浮充模式切换到保持(涓流)模式(图3)。

图3. 该典型应用电路中,DS2711电池充电器为2个串联的镍氢充电电池充电
VP1、VP2用于监视电压,THM1、THM2配合热敏电阻用来监测电池的温度。TMR (定时器)和R(SNS) (检流电阻)用于设定充电时间和充电电流。DS2711/DS2712的另外一个特性是可以检测电池充电故障和碱性原电池。如果发生这些情况,充电器会自行关机。该特性十分重要,因为如果给碱性电池充电会造成电池泄漏,产生有害的液体和/或气体。有毒气体以及会与周围材料起反应的液体通常会损坏电路和/或外围设备。
全新的镍氢AA电池的典型内阻在30毫欧到100毫欧,碱性电池的内阻一般在200毫欧到300毫欧 (根据充电状态,最高可到700毫欧),出现故障的充电电池会有很高的内阻。DS2711/DS2712通过检测到的电池电压(VP1和VP2)和已设定的充电电流可以计算出待充电电池的内阻。
CTST引脚(用于电池测试、设置门限)控制电池内阻的测量。V(CTST)是充电过程中的电池电压减去无充电电流时的开路电池电压(OCV)后的差值。这个值等于充电电流乘以电池内阻的乘积。如果检测引脚(VP1、VP2和VN1)与电池没有采用Kelvin连接,引线电阻也将计入测量值,影响V(CTST)。计算外部电阻R(CTST)的公式为:
R(CTST) = 8000 [V(2)/A]/V(CTST),其中V(CTST) = I(CHARGE) × R(CELL)
例如,当以C/2速率(1.1A)为2200mAh NiMH电池充电时, 选择R(CELL) = 150毫欧为电池内阻门限时,V(CTST)将为:
V(CTST) = I(CHARGE) × R(CELL) = 1.1A × 150毫欧 = 0.165V
或:
R(CTST) = 8000 [V(2)/A]/0.165V = 48,485欧姆
(最近的标准1%阻值为48.7k欧姆)
如果超过V(CTST)门限(本例中> 0.165V),表明电池内阻与引线电阻之和高于150毫欧,芯片会提供逻辑指示或出错信息指示(LED1、LED2),同时停止充电过程(图4)。

图4. 图3中所示充电器的充电流程
因为不需要检测电压变化率(dV/dt),锂离子电池充电器比镍氢电池简单。同时,由于锂离子电池对过充非常敏感,充电器需要一个精确的4.2V ± 50mV电源保证恒电流充电。至于镍氢电池,充电器不仅需要电压监测,还需要其它监控功能(温度、计时等)。
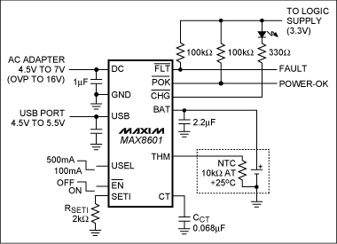
单机锂离子电池充电器 MAX8601 内置所谓的V(BATT)可控电压源,它可以在+25°C提供4.2V ± 0.021V,或在40°C < T < 85°C提供4.2V ± 0.034V的精度。当通过V(BATT)连接给锂离子电池充电时,充电器可以保持恒定输出电流(图5),外部电阻(接SETI引脚)和外部电容(接CT引脚)可以设定充电电流和内部计时。该充电器还通过一个负温度系数电阻来监控电池的温度。

图5. MAX8601锂离子电池单机充电器的典型应用电路图
MAX8601充电器的主要优点是可以通过外部适配器或USB端口给电池充电(图6)。USB端口根据USEL引脚的设置可以提供100mA、500mA电流(典型USB输出电流)。该芯片会自动选择外部电源(主适配器或USB)。如果两个电源同时存在,它会选择主适配器进行充电。任何一个电源都必须能够提供最小4.5V的电压。通过USB端口充电可以降低外部电源模块的成本,电源模块通常体积较大且效率较低。
MAX8601具有低电池电压预充、限压/限流快速充电和浮充模式等控制算法,优化了锂离子电池充电。器件还有上电复位以及电池过压、高温/低温检测和充电时间的连续监测功能。充电过程中出现过压、高温或低温会造成充电电池的永久损坏,降低电池容量和使用时间,甚至使电池报废。最坏的情况下,会造成电池泄漏或爆炸。MAX8601确保充电过程中不会出现上述危害,从而延长了电池使用时间,消除了潜在的危险情况。

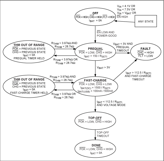
图6. 图5中充电器的充电流程图
DS2711/DS2712和MAX8601都是单机充电器,它们具有多种监控功能(电压、功率、温度、计时等),既不需要微控制器监控,也不需要电源浪涌保护,而且提供清晰、简单的外部切换。
能否用镍氢电池充电器给镍镉电池充电?
答:勉强可以。由于不同的可再充电电池具有不同的关断特性,镍镉电池在dV/dt = 0时关断,而镍氢电池在dV/dt < 0时关断。
在同一个设备中能否安装不同容量的可再充电电池,或者新、旧电池混合使用?
答:可以,但是不推荐。因为设备的性能将会由最弱的电池决定。
什么场合不适合使用可再充电电池?
答:不要在诸如遥控和烟雾报警等应用中使用充电电池。因为这些应用的电源要求比较低,而且设备不经常使用。可再充电电池比普通电池具有更高的自放电率。譬如,镍氢电池每天损失1%的电量。因而它的工作时间不太长。
能否给一次性电池(如碱性电池)充电?
答:不能给碱性电池充电。碱性电池的化学成分及构造不适合进行充电,强加入的能量会发热,随着内部温度的上升,电池通常会出现泄漏现象,有时可能会爆炸。电池内部的有毒物质对环境的影响很大。
为什么监测充电电池的温度十分重要?
答:尽管充电电池的化学成分及构造适合进行充电,但对电池允许的电量及充电速率有所限制。短时间内充入过多电量会使内部温度升高,同碱性电池一样,可能造成电池泄漏甚至爆炸。一旦充电电池充满电,额外的电荷会使电池发热。如果不对温度进行监测,并降低充电速率或停止充电,可能会对环境产生同样的危害。这就是DS2711/DS2712/MAX8601在充电过程中监测诸多参数的原因所在,这样将确保较长的电池使用时间以及安全的充电过程。
上一篇:直流对数放大器及其应用
社群二维码
关注“华强商城“微信公众号
Copyright 2010-2023 hqbuy.com,Inc.All right reserved. 服务热线:400-830-6691 粤ICP备05106676号 经营许可证:粤B2-20210308